Spatial joins
Spatial joins are table joins which are based not on equality, but on some predicate true or false. For geometries, the DE-9IM spatial relationship model is used to determine the spatial relationship between two geometries.
Spatial joins can be done between any geometry types (from geometrycollections to points), just as geometrical predicates can be evaluated on any geometries.
In this tutorial, we will show how to perform a spatial join on first a toy dataset and then two Natural Earth datasets, to show how this can be used in the real world.
In order to perform the spatial join, we use FlexiJoins.jl to perform the join, specifically using its by_pred joining method. This allows the user to specify a predicate in the following manner, for any kind of table join operation:
using FlexiJoins
innerjoin((table1, table1),
by_pred(:table1_column, predicate_function, :table2_column) # & add other conditions here
)
leftjoin((table1, table1),
by_pred(:table1_column, predicate_function, :table2_column) # & add other conditions here
)
rightjoin((table1, table1),
by_pred(:table1_column, predicate_function, :table2_column) # & add other conditions here
)
outerjoin((table1, table1),
by_pred(:table1_column, predicate_function, :table2_column) # & add other conditions here
)We have enabled the use of all of GeometryOps' boolean comparisons here. These are:
GO.contains, GO.within, GO.intersects, GO.touches, GO.crosses, GO.disjoint, GO.overlaps, GO.covers, GO.coveredby, GO.equalsTip
Always place the dataframe with more complex geometries second, as that is the one which will be sorted into a tree.
Simple example
This example demonstrates how to perform a spatial join between two datasets: a set of polygons and a set of randomly generated points.
The polygons are represented as a DataFrame with geometries and colors, while the points are stored in a separate DataFrame.
The spatial join is performed using the contains predicate from GeometryOps, which checks if each point is contained within any of the polygons. The resulting joined DataFrame is then used to plot the points, colored according to the containing polygon.
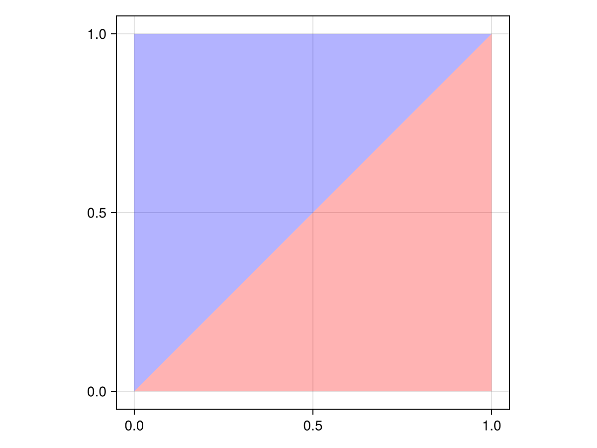
First, we generate our data. We create two triangle polygons which, together, span the rectangle (0, 0, 1, 1), and a set of points which are randomly distributed within this rectangle.
import GeoInterface as GI, GeometryOps as GO
using FlexiJoins, DataFrames
using CairoMakie, GeoInterfaceMakie
pl = GI.Polygon([GI.LinearRing([(0, 0), (1, 0), (1, 1), (0, 0)])])
pu = GI.Polygon([GI.LinearRing([(0, 0), (0, 1), (1, 1), (0, 0)])])
poly_df = DataFrame(geometry = [pl, pu], color = [:red, :blue])
f, a, p = poly(poly_df.geometry; color = tuple.(poly_df.color, 0.3))
Here, the upper polygon is blue, and the lower polygon is red. Keep this in mind!
Now, we generate the points.
points = tuple.(rand(1000), rand(1000))
points_df = DataFrame(geometry = points)
scatter!(points_df.geometry)
f
You can see that they are evenly distributed around the box. But how do we know which points are in which polygons?
We have to join the two dataframes based on which polygon (if any) each point lies within.
Now, we can perform the "spatial join" using FlexiJoins. We are performing an outer join here
@time joined_df = FlexiJoins.innerjoin(
(points_df, poly_df),
by_pred(:geometry, GO.within, :geometry)
)| Row | geometry | geometry_1 | color |
|---|---|---|---|
| Tuple… | Polygon… | Symbol | |
| 1 | (0.439967, 0.0445645) | GeoInterface.Wrappers.Polygon([GeoInterface.Wrappers.LinearRing([(0,0),…(2)…,(0,0)])]) | red |
| 2 | (0.472446, 0.659707) | GeoInterface.Wrappers.Polygon([GeoInterface.Wrappers.LinearRing([(0,0),…(2)…,(0,0)])]) | blue |
| 3 | (0.164568, 0.32989) | GeoInterface.Wrappers.Polygon([GeoInterface.Wrappers.LinearRing([(0,0),…(2)…,(0,0)])]) | blue |
| 4 | (0.273505, 0.854846) | GeoInterface.Wrappers.Polygon([GeoInterface.Wrappers.LinearRing([(0,0),…(2)…,(0,0)])]) | blue |
| 5 | (0.390336, 0.609779) | GeoInterface.Wrappers.Polygon([GeoInterface.Wrappers.LinearRing([(0,0),…(2)…,(0,0)])]) | blue |
| 6 | (0.390023, 0.559645) | GeoInterface.Wrappers.Polygon([GeoInterface.Wrappers.LinearRing([(0,0),…(2)…,(0,0)])]) | blue |
| 7 | (0.968855, 0.824191) | GeoInterface.Wrappers.Polygon([GeoInterface.Wrappers.LinearRing([(0,0),…(2)…,(0,0)])]) | red |
| 8 | (0.930254, 0.619707) | GeoInterface.Wrappers.Polygon([GeoInterface.Wrappers.LinearRing([(0,0),…(2)…,(0,0)])]) | red |
| 9 | (0.49821, 0.181693) | GeoInterface.Wrappers.Polygon([GeoInterface.Wrappers.LinearRing([(0,0),…(2)…,(0,0)])]) | red |
| 10 | (0.243421, 0.833031) | GeoInterface.Wrappers.Polygon([GeoInterface.Wrappers.LinearRing([(0,0),…(2)…,(0,0)])]) | blue |
| 11 | (0.147882, 0.782427) | GeoInterface.Wrappers.Polygon([GeoInterface.Wrappers.LinearRing([(0,0),…(2)…,(0,0)])]) | blue |
| 12 | (0.34077, 0.276056) | GeoInterface.Wrappers.Polygon([GeoInterface.Wrappers.LinearRing([(0,0),…(2)…,(0,0)])]) | red |
| 13 | (0.701693, 0.885488) | GeoInterface.Wrappers.Polygon([GeoInterface.Wrappers.LinearRing([(0,0),…(2)…,(0,0)])]) | blue |
| 14 | (0.0389674, 0.010277) | GeoInterface.Wrappers.Polygon([GeoInterface.Wrappers.LinearRing([(0,0),…(2)…,(0,0)])]) | red |
| 15 | (0.535604, 0.32042) | GeoInterface.Wrappers.Polygon([GeoInterface.Wrappers.LinearRing([(0,0),…(2)…,(0,0)])]) | red |
| 16 | (0.138796, 0.290161) | GeoInterface.Wrappers.Polygon([GeoInterface.Wrappers.LinearRing([(0,0),…(2)…,(0,0)])]) | blue |
| 17 | (0.455401, 0.288856) | GeoInterface.Wrappers.Polygon([GeoInterface.Wrappers.LinearRing([(0,0),…(2)…,(0,0)])]) | red |
| 18 | (0.95523, 0.546133) | GeoInterface.Wrappers.Polygon([GeoInterface.Wrappers.LinearRing([(0,0),…(2)…,(0,0)])]) | red |
| 19 | (0.61921, 0.508288) | GeoInterface.Wrappers.Polygon([GeoInterface.Wrappers.LinearRing([(0,0),…(2)…,(0,0)])]) | red |
| 20 | (0.80983, 0.500659) | GeoInterface.Wrappers.Polygon([GeoInterface.Wrappers.LinearRing([(0,0),…(2)…,(0,0)])]) | red |
| 21 | (0.943867, 0.782089) | GeoInterface.Wrappers.Polygon([GeoInterface.Wrappers.LinearRing([(0,0),…(2)…,(0,0)])]) | red |
| 22 | (0.386523, 0.697751) | GeoInterface.Wrappers.Polygon([GeoInterface.Wrappers.LinearRing([(0,0),…(2)…,(0,0)])]) | blue |
| 23 | (0.0276075, 0.52863) | GeoInterface.Wrappers.Polygon([GeoInterface.Wrappers.LinearRing([(0,0),…(2)…,(0,0)])]) | blue |
| 24 | (0.989575, 0.0311391) | GeoInterface.Wrappers.Polygon([GeoInterface.Wrappers.LinearRing([(0,0),…(2)…,(0,0)])]) | red |
| 25 | (0.836525, 0.933021) | GeoInterface.Wrappers.Polygon([GeoInterface.Wrappers.LinearRing([(0,0),…(2)…,(0,0)])]) | blue |
| 26 | (0.123624, 0.249066) | GeoInterface.Wrappers.Polygon([GeoInterface.Wrappers.LinearRing([(0,0),…(2)…,(0,0)])]) | blue |
| 27 | (0.226672, 0.662358) | GeoInterface.Wrappers.Polygon([GeoInterface.Wrappers.LinearRing([(0,0),…(2)…,(0,0)])]) | blue |
| 28 | (0.255767, 0.194894) | GeoInterface.Wrappers.Polygon([GeoInterface.Wrappers.LinearRing([(0,0),…(2)…,(0,0)])]) | red |
| 29 | (0.431119, 0.318939) | GeoInterface.Wrappers.Polygon([GeoInterface.Wrappers.LinearRing([(0,0),…(2)…,(0,0)])]) | red |
| 30 | (0.186875, 0.00603244) | GeoInterface.Wrappers.Polygon([GeoInterface.Wrappers.LinearRing([(0,0),…(2)…,(0,0)])]) | red |
| 31 | (0.295356, 0.219188) | GeoInterface.Wrappers.Polygon([GeoInterface.Wrappers.LinearRing([(0,0),…(2)…,(0,0)])]) | red |
| 32 | (0.585269, 0.752208) | GeoInterface.Wrappers.Polygon([GeoInterface.Wrappers.LinearRing([(0,0),…(2)…,(0,0)])]) | blue |
| 33 | (0.713721, 0.49679) | GeoInterface.Wrappers.Polygon([GeoInterface.Wrappers.LinearRing([(0,0),…(2)…,(0,0)])]) | red |
| 34 | (0.17408, 0.122735) | GeoInterface.Wrappers.Polygon([GeoInterface.Wrappers.LinearRing([(0,0),…(2)…,(0,0)])]) | red |
| 35 | (0.869411, 0.572465) | GeoInterface.Wrappers.Polygon([GeoInterface.Wrappers.LinearRing([(0,0),…(2)…,(0,0)])]) | red |
| 36 | (0.0222575, 0.486892) | GeoInterface.Wrappers.Polygon([GeoInterface.Wrappers.LinearRing([(0,0),…(2)…,(0,0)])]) | blue |
| 37 | (0.406522, 0.196879) | GeoInterface.Wrappers.Polygon([GeoInterface.Wrappers.LinearRing([(0,0),…(2)…,(0,0)])]) | red |
| 38 | (0.709459, 0.761284) | GeoInterface.Wrappers.Polygon([GeoInterface.Wrappers.LinearRing([(0,0),…(2)…,(0,0)])]) | blue |
| 39 | (0.468155, 0.230572) | GeoInterface.Wrappers.Polygon([GeoInterface.Wrappers.LinearRing([(0,0),…(2)…,(0,0)])]) | red |
| 40 | (0.094166, 0.869042) | GeoInterface.Wrappers.Polygon([GeoInterface.Wrappers.LinearRing([(0,0),…(2)…,(0,0)])]) | blue |
| 41 | (0.058434, 0.279573) | GeoInterface.Wrappers.Polygon([GeoInterface.Wrappers.LinearRing([(0,0),…(2)…,(0,0)])]) | blue |
| 42 | (0.197461, 0.570766) | GeoInterface.Wrappers.Polygon([GeoInterface.Wrappers.LinearRing([(0,0),…(2)…,(0,0)])]) | blue |
| 43 | (0.437014, 0.925761) | GeoInterface.Wrappers.Polygon([GeoInterface.Wrappers.LinearRing([(0,0),…(2)…,(0,0)])]) | blue |
| 44 | (0.121085, 0.941342) | GeoInterface.Wrappers.Polygon([GeoInterface.Wrappers.LinearRing([(0,0),…(2)…,(0,0)])]) | blue |
| 45 | (0.295294, 0.857475) | GeoInterface.Wrappers.Polygon([GeoInterface.Wrappers.LinearRing([(0,0),…(2)…,(0,0)])]) | blue |
| 46 | (0.113559, 0.326061) | GeoInterface.Wrappers.Polygon([GeoInterface.Wrappers.LinearRing([(0,0),…(2)…,(0,0)])]) | blue |
| 47 | (0.806781, 0.932216) | GeoInterface.Wrappers.Polygon([GeoInterface.Wrappers.LinearRing([(0,0),…(2)…,(0,0)])]) | blue |
| 48 | (0.40396, 0.628897) | GeoInterface.Wrappers.Polygon([GeoInterface.Wrappers.LinearRing([(0,0),…(2)…,(0,0)])]) | blue |
| 49 | (0.207494, 0.786201) | GeoInterface.Wrappers.Polygon([GeoInterface.Wrappers.LinearRing([(0,0),…(2)…,(0,0)])]) | blue |
| 50 | (0.125806, 0.322733) | GeoInterface.Wrappers.Polygon([GeoInterface.Wrappers.LinearRing([(0,0),…(2)…,(0,0)])]) | blue |
| 51 | (0.668205, 0.193021) | GeoInterface.Wrappers.Polygon([GeoInterface.Wrappers.LinearRing([(0,0),…(2)…,(0,0)])]) | red |
| 52 | (0.49209, 0.630598) | GeoInterface.Wrappers.Polygon([GeoInterface.Wrappers.LinearRing([(0,0),…(2)…,(0,0)])]) | blue |
| 53 | (0.320376, 0.131431) | GeoInterface.Wrappers.Polygon([GeoInterface.Wrappers.LinearRing([(0,0),…(2)…,(0,0)])]) | red |
| 54 | (0.637897, 0.292564) | GeoInterface.Wrappers.Polygon([GeoInterface.Wrappers.LinearRing([(0,0),…(2)…,(0,0)])]) | red |
| 55 | (0.441901, 0.745717) | GeoInterface.Wrappers.Polygon([GeoInterface.Wrappers.LinearRing([(0,0),…(2)…,(0,0)])]) | blue |
| 56 | (0.445713, 0.619274) | GeoInterface.Wrappers.Polygon([GeoInterface.Wrappers.LinearRing([(0,0),…(2)…,(0,0)])]) | blue |
| 57 | (0.8029, 0.804876) | GeoInterface.Wrappers.Polygon([GeoInterface.Wrappers.LinearRing([(0,0),…(2)…,(0,0)])]) | blue |
| 58 | (0.126725, 0.867972) | GeoInterface.Wrappers.Polygon([GeoInterface.Wrappers.LinearRing([(0,0),…(2)…,(0,0)])]) | blue |
| 59 | (0.360968, 0.594734) | GeoInterface.Wrappers.Polygon([GeoInterface.Wrappers.LinearRing([(0,0),…(2)…,(0,0)])]) | blue |
| 60 | (0.30176, 0.406903) | GeoInterface.Wrappers.Polygon([GeoInterface.Wrappers.LinearRing([(0,0),…(2)…,(0,0)])]) | blue |
| 61 | (0.55631, 0.0540299) | GeoInterface.Wrappers.Polygon([GeoInterface.Wrappers.LinearRing([(0,0),…(2)…,(0,0)])]) | red |
| 62 | (0.58, 0.968941) | GeoInterface.Wrappers.Polygon([GeoInterface.Wrappers.LinearRing([(0,0),…(2)…,(0,0)])]) | blue |
| 63 | (0.11673, 0.527947) | GeoInterface.Wrappers.Polygon([GeoInterface.Wrappers.LinearRing([(0,0),…(2)…,(0,0)])]) | blue |
| 64 | (0.435639, 0.574064) | GeoInterface.Wrappers.Polygon([GeoInterface.Wrappers.LinearRing([(0,0),…(2)…,(0,0)])]) | blue |
| 65 | (0.345231, 0.493824) | GeoInterface.Wrappers.Polygon([GeoInterface.Wrappers.LinearRing([(0,0),…(2)…,(0,0)])]) | blue |
| 66 | (0.149491, 0.924695) | GeoInterface.Wrappers.Polygon([GeoInterface.Wrappers.LinearRing([(0,0),…(2)…,(0,0)])]) | blue |
| 67 | (0.278035, 0.815609) | GeoInterface.Wrappers.Polygon([GeoInterface.Wrappers.LinearRing([(0,0),…(2)…,(0,0)])]) | blue |
| 68 | (0.0107463, 0.971733) | GeoInterface.Wrappers.Polygon([GeoInterface.Wrappers.LinearRing([(0,0),…(2)…,(0,0)])]) | blue |
| 69 | (0.525318, 0.204885) | GeoInterface.Wrappers.Polygon([GeoInterface.Wrappers.LinearRing([(0,0),…(2)…,(0,0)])]) | red |
| 70 | (0.0310848, 0.946594) | GeoInterface.Wrappers.Polygon([GeoInterface.Wrappers.LinearRing([(0,0),…(2)…,(0,0)])]) | blue |
| 71 | (0.813354, 0.223089) | GeoInterface.Wrappers.Polygon([GeoInterface.Wrappers.LinearRing([(0,0),…(2)…,(0,0)])]) | red |
| 72 | (0.923407, 0.738927) | GeoInterface.Wrappers.Polygon([GeoInterface.Wrappers.LinearRing([(0,0),…(2)…,(0,0)])]) | red |
| 73 | (0.799927, 0.272461) | GeoInterface.Wrappers.Polygon([GeoInterface.Wrappers.LinearRing([(0,0),…(2)…,(0,0)])]) | red |
| 74 | (0.319084, 0.194977) | GeoInterface.Wrappers.Polygon([GeoInterface.Wrappers.LinearRing([(0,0),…(2)…,(0,0)])]) | red |
| 75 | (0.884453, 0.984617) | GeoInterface.Wrappers.Polygon([GeoInterface.Wrappers.LinearRing([(0,0),…(2)…,(0,0)])]) | blue |
| 76 | (0.280558, 0.157493) | GeoInterface.Wrappers.Polygon([GeoInterface.Wrappers.LinearRing([(0,0),…(2)…,(0,0)])]) | red |
| 77 | (0.246785, 0.155857) | GeoInterface.Wrappers.Polygon([GeoInterface.Wrappers.LinearRing([(0,0),…(2)…,(0,0)])]) | red |
| 78 | (0.491236, 0.287073) | GeoInterface.Wrappers.Polygon([GeoInterface.Wrappers.LinearRing([(0,0),…(2)…,(0,0)])]) | red |
| 79 | (0.0597696, 0.0556887) | GeoInterface.Wrappers.Polygon([GeoInterface.Wrappers.LinearRing([(0,0),…(2)…,(0,0)])]) | red |
| 80 | (0.993566, 0.144388) | GeoInterface.Wrappers.Polygon([GeoInterface.Wrappers.LinearRing([(0,0),…(2)…,(0,0)])]) | red |
| 81 | (0.838475, 0.797174) | GeoInterface.Wrappers.Polygon([GeoInterface.Wrappers.LinearRing([(0,0),…(2)…,(0,0)])]) | red |
| 82 | (0.942633, 0.543398) | GeoInterface.Wrappers.Polygon([GeoInterface.Wrappers.LinearRing([(0,0),…(2)…,(0,0)])]) | red |
| 83 | (0.0477889, 0.618627) | GeoInterface.Wrappers.Polygon([GeoInterface.Wrappers.LinearRing([(0,0),…(2)…,(0,0)])]) | blue |
| 84 | (0.703951, 0.772058) | GeoInterface.Wrappers.Polygon([GeoInterface.Wrappers.LinearRing([(0,0),…(2)…,(0,0)])]) | blue |
| 85 | (0.913843, 0.446841) | GeoInterface.Wrappers.Polygon([GeoInterface.Wrappers.LinearRing([(0,0),…(2)…,(0,0)])]) | red |
| 86 | (0.29207, 0.0493052) | GeoInterface.Wrappers.Polygon([GeoInterface.Wrappers.LinearRing([(0,0),…(2)…,(0,0)])]) | red |
| 87 | (0.930469, 0.49974) | GeoInterface.Wrappers.Polygon([GeoInterface.Wrappers.LinearRing([(0,0),…(2)…,(0,0)])]) | red |
| 88 | (0.443816, 0.745316) | GeoInterface.Wrappers.Polygon([GeoInterface.Wrappers.LinearRing([(0,0),…(2)…,(0,0)])]) | blue |
| 89 | (0.0337798, 0.769545) | GeoInterface.Wrappers.Polygon([GeoInterface.Wrappers.LinearRing([(0,0),…(2)…,(0,0)])]) | blue |
| 90 | (0.380315, 0.819457) | GeoInterface.Wrappers.Polygon([GeoInterface.Wrappers.LinearRing([(0,0),…(2)…,(0,0)])]) | blue |
| 91 | (0.453801, 0.545226) | GeoInterface.Wrappers.Polygon([GeoInterface.Wrappers.LinearRing([(0,0),…(2)…,(0,0)])]) | blue |
| 92 | (0.159438, 0.411576) | GeoInterface.Wrappers.Polygon([GeoInterface.Wrappers.LinearRing([(0,0),…(2)…,(0,0)])]) | blue |
| 93 | (0.712552, 0.719521) | GeoInterface.Wrappers.Polygon([GeoInterface.Wrappers.LinearRing([(0,0),…(2)…,(0,0)])]) | blue |
| 94 | (0.504616, 0.547735) | GeoInterface.Wrappers.Polygon([GeoInterface.Wrappers.LinearRing([(0,0),…(2)…,(0,0)])]) | blue |
| 95 | (0.684585, 0.248178) | GeoInterface.Wrappers.Polygon([GeoInterface.Wrappers.LinearRing([(0,0),…(2)…,(0,0)])]) | red |
| 96 | (0.676568, 0.0205835) | GeoInterface.Wrappers.Polygon([GeoInterface.Wrappers.LinearRing([(0,0),…(2)…,(0,0)])]) | red |
| 97 | (0.486829, 0.293969) | GeoInterface.Wrappers.Polygon([GeoInterface.Wrappers.LinearRing([(0,0),…(2)…,(0,0)])]) | red |
| 98 | (0.0504445, 0.806256) | GeoInterface.Wrappers.Polygon([GeoInterface.Wrappers.LinearRing([(0,0),…(2)…,(0,0)])]) | blue |
| 99 | (0.92325, 0.651356) | GeoInterface.Wrappers.Polygon([GeoInterface.Wrappers.LinearRing([(0,0),…(2)…,(0,0)])]) | red |
| 100 | (0.169899, 0.231633) | GeoInterface.Wrappers.Polygon([GeoInterface.Wrappers.LinearRing([(0,0),…(2)…,(0,0)])]) | blue |
| 101 | (0.811673, 0.791672) | GeoInterface.Wrappers.Polygon([GeoInterface.Wrappers.LinearRing([(0,0),…(2)…,(0,0)])]) | red |
| 102 | (0.097804, 0.417963) | GeoInterface.Wrappers.Polygon([GeoInterface.Wrappers.LinearRing([(0,0),…(2)…,(0,0)])]) | blue |
| 103 | (0.77359, 0.694524) | GeoInterface.Wrappers.Polygon([GeoInterface.Wrappers.LinearRing([(0,0),…(2)…,(0,0)])]) | red |
| 104 | (0.962346, 0.545794) | GeoInterface.Wrappers.Polygon([GeoInterface.Wrappers.LinearRing([(0,0),…(2)…,(0,0)])]) | red |
| 105 | (0.941234, 0.888078) | GeoInterface.Wrappers.Polygon([GeoInterface.Wrappers.LinearRing([(0,0),…(2)…,(0,0)])]) | red |
| 106 | (0.0375238, 0.657575) | GeoInterface.Wrappers.Polygon([GeoInterface.Wrappers.LinearRing([(0,0),…(2)…,(0,0)])]) | blue |
| 107 | (0.51624, 0.11274) | GeoInterface.Wrappers.Polygon([GeoInterface.Wrappers.LinearRing([(0,0),…(2)…,(0,0)])]) | red |
| 108 | (0.64871, 0.0813825) | GeoInterface.Wrappers.Polygon([GeoInterface.Wrappers.LinearRing([(0,0),…(2)…,(0,0)])]) | red |
| 109 | (0.306656, 0.572754) | GeoInterface.Wrappers.Polygon([GeoInterface.Wrappers.LinearRing([(0,0),…(2)…,(0,0)])]) | blue |
| 110 | (0.358608, 0.873902) | GeoInterface.Wrappers.Polygon([GeoInterface.Wrappers.LinearRing([(0,0),…(2)…,(0,0)])]) | blue |
| 111 | (0.852515, 0.148508) | GeoInterface.Wrappers.Polygon([GeoInterface.Wrappers.LinearRing([(0,0),…(2)…,(0,0)])]) | red |
| 112 | (0.0975273, 0.133667) | GeoInterface.Wrappers.Polygon([GeoInterface.Wrappers.LinearRing([(0,0),…(2)…,(0,0)])]) | blue |
| 113 | (0.220179, 0.518155) | GeoInterface.Wrappers.Polygon([GeoInterface.Wrappers.LinearRing([(0,0),…(2)…,(0,0)])]) | blue |
| 114 | (0.527308, 0.00775366) | GeoInterface.Wrappers.Polygon([GeoInterface.Wrappers.LinearRing([(0,0),…(2)…,(0,0)])]) | red |
| 115 | (0.155372, 0.804882) | GeoInterface.Wrappers.Polygon([GeoInterface.Wrappers.LinearRing([(0,0),…(2)…,(0,0)])]) | blue |
| 116 | (0.71798, 0.421282) | GeoInterface.Wrappers.Polygon([GeoInterface.Wrappers.LinearRing([(0,0),…(2)…,(0,0)])]) | red |
| 117 | (0.780384, 0.411404) | GeoInterface.Wrappers.Polygon([GeoInterface.Wrappers.LinearRing([(0,0),…(2)…,(0,0)])]) | red |
| 118 | (0.0629039, 0.239652) | GeoInterface.Wrappers.Polygon([GeoInterface.Wrappers.LinearRing([(0,0),…(2)…,(0,0)])]) | blue |
| 119 | (0.674184, 0.836922) | GeoInterface.Wrappers.Polygon([GeoInterface.Wrappers.LinearRing([(0,0),…(2)…,(0,0)])]) | blue |
| 120 | (0.083281, 0.137331) | GeoInterface.Wrappers.Polygon([GeoInterface.Wrappers.LinearRing([(0,0),…(2)…,(0,0)])]) | blue |
| 121 | (0.207056, 0.735718) | GeoInterface.Wrappers.Polygon([GeoInterface.Wrappers.LinearRing([(0,0),…(2)…,(0,0)])]) | blue |
| 122 | (0.455236, 0.766424) | GeoInterface.Wrappers.Polygon([GeoInterface.Wrappers.LinearRing([(0,0),…(2)…,(0,0)])]) | blue |
| 123 | (0.921934, 0.965252) | GeoInterface.Wrappers.Polygon([GeoInterface.Wrappers.LinearRing([(0,0),…(2)…,(0,0)])]) | blue |
| 124 | (0.30606, 0.726347) | GeoInterface.Wrappers.Polygon([GeoInterface.Wrappers.LinearRing([(0,0),…(2)…,(0,0)])]) | blue |
| 125 | (0.898829, 0.514825) | GeoInterface.Wrappers.Polygon([GeoInterface.Wrappers.LinearRing([(0,0),…(2)…,(0,0)])]) | red |
| 126 | (0.228687, 0.667872) | GeoInterface.Wrappers.Polygon([GeoInterface.Wrappers.LinearRing([(0,0),…(2)…,(0,0)])]) | blue |
| 127 | (0.655274, 0.158477) | GeoInterface.Wrappers.Polygon([GeoInterface.Wrappers.LinearRing([(0,0),…(2)…,(0,0)])]) | red |
| 128 | (0.749505, 0.184565) | GeoInterface.Wrappers.Polygon([GeoInterface.Wrappers.LinearRing([(0,0),…(2)…,(0,0)])]) | red |
| 129 | (0.595152, 0.162324) | GeoInterface.Wrappers.Polygon([GeoInterface.Wrappers.LinearRing([(0,0),…(2)…,(0,0)])]) | red |
| 130 | (0.544731, 0.34126) | GeoInterface.Wrappers.Polygon([GeoInterface.Wrappers.LinearRing([(0,0),…(2)…,(0,0)])]) | red |
| 131 | (0.880455, 0.416804) | GeoInterface.Wrappers.Polygon([GeoInterface.Wrappers.LinearRing([(0,0),…(2)…,(0,0)])]) | red |
| 132 | (0.252928, 0.364095) | GeoInterface.Wrappers.Polygon([GeoInterface.Wrappers.LinearRing([(0,0),…(2)…,(0,0)])]) | blue |
| 133 | (0.674722, 0.423952) | GeoInterface.Wrappers.Polygon([GeoInterface.Wrappers.LinearRing([(0,0),…(2)…,(0,0)])]) | red |
| 134 | (0.83407, 0.701715) | GeoInterface.Wrappers.Polygon([GeoInterface.Wrappers.LinearRing([(0,0),…(2)…,(0,0)])]) | red |
| 135 | (0.252766, 0.211627) | GeoInterface.Wrappers.Polygon([GeoInterface.Wrappers.LinearRing([(0,0),…(2)…,(0,0)])]) | red |
| 136 | (0.130506, 0.0561016) | GeoInterface.Wrappers.Polygon([GeoInterface.Wrappers.LinearRing([(0,0),…(2)…,(0,0)])]) | red |
| 137 | (0.808376, 0.425517) | GeoInterface.Wrappers.Polygon([GeoInterface.Wrappers.LinearRing([(0,0),…(2)…,(0,0)])]) | red |
| 138 | (0.27712, 0.25435) | GeoInterface.Wrappers.Polygon([GeoInterface.Wrappers.LinearRing([(0,0),…(2)…,(0,0)])]) | red |
| 139 | (0.548377, 0.0761684) | GeoInterface.Wrappers.Polygon([GeoInterface.Wrappers.LinearRing([(0,0),…(2)…,(0,0)])]) | red |
| 140 | (0.377037, 0.662051) | GeoInterface.Wrappers.Polygon([GeoInterface.Wrappers.LinearRing([(0,0),…(2)…,(0,0)])]) | blue |
| 141 | (0.430259, 0.385379) | GeoInterface.Wrappers.Polygon([GeoInterface.Wrappers.LinearRing([(0,0),…(2)…,(0,0)])]) | red |
| 142 | (0.7192, 0.059393) | GeoInterface.Wrappers.Polygon([GeoInterface.Wrappers.LinearRing([(0,0),…(2)…,(0,0)])]) | red |
| 143 | (0.834977, 0.854021) | GeoInterface.Wrappers.Polygon([GeoInterface.Wrappers.LinearRing([(0,0),…(2)…,(0,0)])]) | blue |
| 144 | (0.166595, 0.757526) | GeoInterface.Wrappers.Polygon([GeoInterface.Wrappers.LinearRing([(0,0),…(2)…,(0,0)])]) | blue |
| 145 | (0.671998, 0.672395) | GeoInterface.Wrappers.Polygon([GeoInterface.Wrappers.LinearRing([(0,0),…(2)…,(0,0)])]) | blue |
| 146 | (0.394054, 0.589631) | GeoInterface.Wrappers.Polygon([GeoInterface.Wrappers.LinearRing([(0,0),…(2)…,(0,0)])]) | blue |
| 147 | (0.689983, 0.79725) | GeoInterface.Wrappers.Polygon([GeoInterface.Wrappers.LinearRing([(0,0),…(2)…,(0,0)])]) | blue |
| 148 | (0.173834, 0.505004) | GeoInterface.Wrappers.Polygon([GeoInterface.Wrappers.LinearRing([(0,0),…(2)…,(0,0)])]) | blue |
| 149 | (0.216186, 0.704142) | GeoInterface.Wrappers.Polygon([GeoInterface.Wrappers.LinearRing([(0,0),…(2)…,(0,0)])]) | blue |
| 150 | (0.695192, 0.822685) | GeoInterface.Wrappers.Polygon([GeoInterface.Wrappers.LinearRing([(0,0),…(2)…,(0,0)])]) | blue |
| 151 | (0.825126, 0.248894) | GeoInterface.Wrappers.Polygon([GeoInterface.Wrappers.LinearRing([(0,0),…(2)…,(0,0)])]) | red |
| 152 | (0.198325, 0.891008) | GeoInterface.Wrappers.Polygon([GeoInterface.Wrappers.LinearRing([(0,0),…(2)…,(0,0)])]) | blue |
| 153 | (0.817582, 0.109301) | GeoInterface.Wrappers.Polygon([GeoInterface.Wrappers.LinearRing([(0,0),…(2)…,(0,0)])]) | red |
| 154 | (0.0852024, 0.855127) | GeoInterface.Wrappers.Polygon([GeoInterface.Wrappers.LinearRing([(0,0),…(2)…,(0,0)])]) | blue |
| 155 | (0.168437, 0.428603) | GeoInterface.Wrappers.Polygon([GeoInterface.Wrappers.LinearRing([(0,0),…(2)…,(0,0)])]) | blue |
| 156 | (0.490254, 0.942922) | GeoInterface.Wrappers.Polygon([GeoInterface.Wrappers.LinearRing([(0,0),…(2)…,(0,0)])]) | blue |
| 157 | (0.279827, 0.395729) | GeoInterface.Wrappers.Polygon([GeoInterface.Wrappers.LinearRing([(0,0),…(2)…,(0,0)])]) | blue |
| 158 | (0.467033, 0.714212) | GeoInterface.Wrappers.Polygon([GeoInterface.Wrappers.LinearRing([(0,0),…(2)…,(0,0)])]) | blue |
| 159 | (0.841083, 0.567017) | GeoInterface.Wrappers.Polygon([GeoInterface.Wrappers.LinearRing([(0,0),…(2)…,(0,0)])]) | red |
| 160 | (0.41959, 0.654626) | GeoInterface.Wrappers.Polygon([GeoInterface.Wrappers.LinearRing([(0,0),…(2)…,(0,0)])]) | blue |
| 161 | (0.911755, 0.369508) | GeoInterface.Wrappers.Polygon([GeoInterface.Wrappers.LinearRing([(0,0),…(2)…,(0,0)])]) | red |
| 162 | (0.433002, 0.600812) | GeoInterface.Wrappers.Polygon([GeoInterface.Wrappers.LinearRing([(0,0),…(2)…,(0,0)])]) | blue |
| 163 | (0.167907, 0.552869) | GeoInterface.Wrappers.Polygon([GeoInterface.Wrappers.LinearRing([(0,0),…(2)…,(0,0)])]) | blue |
| 164 | (0.00673723, 0.636157) | GeoInterface.Wrappers.Polygon([GeoInterface.Wrappers.LinearRing([(0,0),…(2)…,(0,0)])]) | blue |
| 165 | (0.16441, 0.243889) | GeoInterface.Wrappers.Polygon([GeoInterface.Wrappers.LinearRing([(0,0),…(2)…,(0,0)])]) | blue |
| 166 | (0.798932, 0.751452) | GeoInterface.Wrappers.Polygon([GeoInterface.Wrappers.LinearRing([(0,0),…(2)…,(0,0)])]) | red |
| 167 | (0.880201, 0.384076) | GeoInterface.Wrappers.Polygon([GeoInterface.Wrappers.LinearRing([(0,0),…(2)…,(0,0)])]) | red |
| 168 | (0.369662, 0.384275) | GeoInterface.Wrappers.Polygon([GeoInterface.Wrappers.LinearRing([(0,0),…(2)…,(0,0)])]) | blue |
| 169 | (0.891229, 0.162705) | GeoInterface.Wrappers.Polygon([GeoInterface.Wrappers.LinearRing([(0,0),…(2)…,(0,0)])]) | red |
| 170 | (0.662373, 0.305562) | GeoInterface.Wrappers.Polygon([GeoInterface.Wrappers.LinearRing([(0,0),…(2)…,(0,0)])]) | red |
| 171 | (0.661994, 0.105872) | GeoInterface.Wrappers.Polygon([GeoInterface.Wrappers.LinearRing([(0,0),…(2)…,(0,0)])]) | red |
| 172 | (0.920283, 0.584488) | GeoInterface.Wrappers.Polygon([GeoInterface.Wrappers.LinearRing([(0,0),…(2)…,(0,0)])]) | red |
| 173 | (0.15396, 0.23582) | GeoInterface.Wrappers.Polygon([GeoInterface.Wrappers.LinearRing([(0,0),…(2)…,(0,0)])]) | blue |
| 174 | (0.430398, 0.143944) | GeoInterface.Wrappers.Polygon([GeoInterface.Wrappers.LinearRing([(0,0),…(2)…,(0,0)])]) | red |
| 175 | (0.580107, 0.923021) | GeoInterface.Wrappers.Polygon([GeoInterface.Wrappers.LinearRing([(0,0),…(2)…,(0,0)])]) | blue |
| 176 | (0.52384, 0.813048) | GeoInterface.Wrappers.Polygon([GeoInterface.Wrappers.LinearRing([(0,0),…(2)…,(0,0)])]) | blue |
| 177 | (0.866589, 0.909915) | GeoInterface.Wrappers.Polygon([GeoInterface.Wrappers.LinearRing([(0,0),…(2)…,(0,0)])]) | blue |
| 178 | (0.630519, 0.973919) | GeoInterface.Wrappers.Polygon([GeoInterface.Wrappers.LinearRing([(0,0),…(2)…,(0,0)])]) | blue |
| 179 | (0.647528, 0.608288) | GeoInterface.Wrappers.Polygon([GeoInterface.Wrappers.LinearRing([(0,0),…(2)…,(0,0)])]) | red |
| 180 | (0.192822, 0.905486) | GeoInterface.Wrappers.Polygon([GeoInterface.Wrappers.LinearRing([(0,0),…(2)…,(0,0)])]) | blue |
| 181 | (0.952509, 0.74965) | GeoInterface.Wrappers.Polygon([GeoInterface.Wrappers.LinearRing([(0,0),…(2)…,(0,0)])]) | red |
| 182 | (0.424956, 0.189133) | GeoInterface.Wrappers.Polygon([GeoInterface.Wrappers.LinearRing([(0,0),…(2)…,(0,0)])]) | red |
| 183 | (0.114421, 0.101692) | GeoInterface.Wrappers.Polygon([GeoInterface.Wrappers.LinearRing([(0,0),…(2)…,(0,0)])]) | red |
| 184 | (0.702676, 0.537707) | GeoInterface.Wrappers.Polygon([GeoInterface.Wrappers.LinearRing([(0,0),…(2)…,(0,0)])]) | red |
| 185 | (0.24715, 0.33852) | GeoInterface.Wrappers.Polygon([GeoInterface.Wrappers.LinearRing([(0,0),…(2)…,(0,0)])]) | blue |
| 186 | (0.906159, 0.81936) | GeoInterface.Wrappers.Polygon([GeoInterface.Wrappers.LinearRing([(0,0),…(2)…,(0,0)])]) | red |
| 187 | (0.620752, 0.55723) | GeoInterface.Wrappers.Polygon([GeoInterface.Wrappers.LinearRing([(0,0),…(2)…,(0,0)])]) | red |
| 188 | (0.0688725, 0.168227) | GeoInterface.Wrappers.Polygon([GeoInterface.Wrappers.LinearRing([(0,0),…(2)…,(0,0)])]) | blue |
| 189 | (0.444808, 0.464523) | GeoInterface.Wrappers.Polygon([GeoInterface.Wrappers.LinearRing([(0,0),…(2)…,(0,0)])]) | blue |
| 190 | (0.639485, 0.718288) | GeoInterface.Wrappers.Polygon([GeoInterface.Wrappers.LinearRing([(0,0),…(2)…,(0,0)])]) | blue |
| 191 | (0.545439, 0.20713) | GeoInterface.Wrappers.Polygon([GeoInterface.Wrappers.LinearRing([(0,0),…(2)…,(0,0)])]) | red |
| 192 | (0.761585, 0.386019) | GeoInterface.Wrappers.Polygon([GeoInterface.Wrappers.LinearRing([(0,0),…(2)…,(0,0)])]) | red |
| 193 | (0.814103, 0.0829843) | GeoInterface.Wrappers.Polygon([GeoInterface.Wrappers.LinearRing([(0,0),…(2)…,(0,0)])]) | red |
| 194 | (0.298781, 0.49729) | GeoInterface.Wrappers.Polygon([GeoInterface.Wrappers.LinearRing([(0,0),…(2)…,(0,0)])]) | blue |
| 195 | (0.763368, 0.645674) | GeoInterface.Wrappers.Polygon([GeoInterface.Wrappers.LinearRing([(0,0),…(2)…,(0,0)])]) | red |
| 196 | (0.783106, 0.748921) | GeoInterface.Wrappers.Polygon([GeoInterface.Wrappers.LinearRing([(0,0),…(2)…,(0,0)])]) | red |
| 197 | (0.319781, 0.474591) | GeoInterface.Wrappers.Polygon([GeoInterface.Wrappers.LinearRing([(0,0),…(2)…,(0,0)])]) | blue |
| 198 | (0.04553, 0.229406) | GeoInterface.Wrappers.Polygon([GeoInterface.Wrappers.LinearRing([(0,0),…(2)…,(0,0)])]) | blue |
| 199 | (0.61873, 0.446959) | GeoInterface.Wrappers.Polygon([GeoInterface.Wrappers.LinearRing([(0,0),…(2)…,(0,0)])]) | red |
| 200 | (0.242619, 0.364436) | GeoInterface.Wrappers.Polygon([GeoInterface.Wrappers.LinearRing([(0,0),…(2)…,(0,0)])]) | blue |
| 201 | (0.194867, 0.628256) | GeoInterface.Wrappers.Polygon([GeoInterface.Wrappers.LinearRing([(0,0),…(2)…,(0,0)])]) | blue |
| 202 | (0.575535, 0.239813) | GeoInterface.Wrappers.Polygon([GeoInterface.Wrappers.LinearRing([(0,0),…(2)…,(0,0)])]) | red |
| 203 | (0.0989246, 0.636667) | GeoInterface.Wrappers.Polygon([GeoInterface.Wrappers.LinearRing([(0,0),…(2)…,(0,0)])]) | blue |
| 204 | (0.703426, 0.363779) | GeoInterface.Wrappers.Polygon([GeoInterface.Wrappers.LinearRing([(0,0),…(2)…,(0,0)])]) | red |
| 205 | (0.301322, 0.891537) | GeoInterface.Wrappers.Polygon([GeoInterface.Wrappers.LinearRing([(0,0),…(2)…,(0,0)])]) | blue |
| 206 | (0.368324, 0.361464) | GeoInterface.Wrappers.Polygon([GeoInterface.Wrappers.LinearRing([(0,0),…(2)…,(0,0)])]) | red |
| 207 | (0.921255, 0.987905) | GeoInterface.Wrappers.Polygon([GeoInterface.Wrappers.LinearRing([(0,0),…(2)…,(0,0)])]) | blue |
| 208 | (0.299895, 0.424486) | GeoInterface.Wrappers.Polygon([GeoInterface.Wrappers.LinearRing([(0,0),…(2)…,(0,0)])]) | blue |
| 209 | (0.686312, 0.385915) | GeoInterface.Wrappers.Polygon([GeoInterface.Wrappers.LinearRing([(0,0),…(2)…,(0,0)])]) | red |
| 210 | (0.296472, 0.0183054) | GeoInterface.Wrappers.Polygon([GeoInterface.Wrappers.LinearRing([(0,0),…(2)…,(0,0)])]) | red |
| 211 | (0.45017, 0.880132) | GeoInterface.Wrappers.Polygon([GeoInterface.Wrappers.LinearRing([(0,0),…(2)…,(0,0)])]) | blue |
| 212 | (0.335435, 0.882312) | GeoInterface.Wrappers.Polygon([GeoInterface.Wrappers.LinearRing([(0,0),…(2)…,(0,0)])]) | blue |
| 213 | (0.617599, 0.0179668) | GeoInterface.Wrappers.Polygon([GeoInterface.Wrappers.LinearRing([(0,0),…(2)…,(0,0)])]) | red |
| 214 | (0.265936, 0.448243) | GeoInterface.Wrappers.Polygon([GeoInterface.Wrappers.LinearRing([(0,0),…(2)…,(0,0)])]) | blue |
| 215 | (0.670181, 0.93562) | GeoInterface.Wrappers.Polygon([GeoInterface.Wrappers.LinearRing([(0,0),…(2)…,(0,0)])]) | blue |
| 216 | (0.654054, 0.548965) | GeoInterface.Wrappers.Polygon([GeoInterface.Wrappers.LinearRing([(0,0),…(2)…,(0,0)])]) | red |
| 217 | (0.051464, 0.668725) | GeoInterface.Wrappers.Polygon([GeoInterface.Wrappers.LinearRing([(0,0),…(2)…,(0,0)])]) | blue |
| 218 | (0.508458, 0.207932) | GeoInterface.Wrappers.Polygon([GeoInterface.Wrappers.LinearRing([(0,0),…(2)…,(0,0)])]) | red |
| 219 | (0.579813, 0.401653) | GeoInterface.Wrappers.Polygon([GeoInterface.Wrappers.LinearRing([(0,0),…(2)…,(0,0)])]) | red |
| 220 | (0.803793, 0.671195) | GeoInterface.Wrappers.Polygon([GeoInterface.Wrappers.LinearRing([(0,0),…(2)…,(0,0)])]) | red |
| 221 | (0.836947, 0.322657) | GeoInterface.Wrappers.Polygon([GeoInterface.Wrappers.LinearRing([(0,0),…(2)…,(0,0)])]) | red |
| 222 | (0.253616, 0.415074) | GeoInterface.Wrappers.Polygon([GeoInterface.Wrappers.LinearRing([(0,0),…(2)…,(0,0)])]) | blue |
| 223 | (0.454219, 0.615126) | GeoInterface.Wrappers.Polygon([GeoInterface.Wrappers.LinearRing([(0,0),…(2)…,(0,0)])]) | blue |
| 224 | (0.224994, 0.696428) | GeoInterface.Wrappers.Polygon([GeoInterface.Wrappers.LinearRing([(0,0),…(2)…,(0,0)])]) | blue |
| 225 | (0.647658, 0.334343) | GeoInterface.Wrappers.Polygon([GeoInterface.Wrappers.LinearRing([(0,0),…(2)…,(0,0)])]) | red |
| 226 | (0.690649, 0.0424984) | GeoInterface.Wrappers.Polygon([GeoInterface.Wrappers.LinearRing([(0,0),…(2)…,(0,0)])]) | red |
| 227 | (0.572261, 0.327671) | GeoInterface.Wrappers.Polygon([GeoInterface.Wrappers.LinearRing([(0,0),…(2)…,(0,0)])]) | red |
| 228 | (0.319302, 0.943932) | GeoInterface.Wrappers.Polygon([GeoInterface.Wrappers.LinearRing([(0,0),…(2)…,(0,0)])]) | blue |
| 229 | (0.110535, 0.496843) | GeoInterface.Wrappers.Polygon([GeoInterface.Wrappers.LinearRing([(0,0),…(2)…,(0,0)])]) | blue |
| 230 | (0.190766, 0.168415) | GeoInterface.Wrappers.Polygon([GeoInterface.Wrappers.LinearRing([(0,0),…(2)…,(0,0)])]) | red |
| 231 | (0.771667, 0.994755) | GeoInterface.Wrappers.Polygon([GeoInterface.Wrappers.LinearRing([(0,0),…(2)…,(0,0)])]) | blue |
| 232 | (0.470836, 0.685279) | GeoInterface.Wrappers.Polygon([GeoInterface.Wrappers.LinearRing([(0,0),…(2)…,(0,0)])]) | blue |
| 233 | (0.53015, 0.27603) | GeoInterface.Wrappers.Polygon([GeoInterface.Wrappers.LinearRing([(0,0),…(2)…,(0,0)])]) | red |
| 234 | (0.715885, 0.981327) | GeoInterface.Wrappers.Polygon([GeoInterface.Wrappers.LinearRing([(0,0),…(2)…,(0,0)])]) | blue |
| 235 | (0.900473, 0.971041) | GeoInterface.Wrappers.Polygon([GeoInterface.Wrappers.LinearRing([(0,0),…(2)…,(0,0)])]) | blue |
| 236 | (0.753065, 0.416032) | GeoInterface.Wrappers.Polygon([GeoInterface.Wrappers.LinearRing([(0,0),…(2)…,(0,0)])]) | red |
| 237 | (0.92659, 0.1406) | GeoInterface.Wrappers.Polygon([GeoInterface.Wrappers.LinearRing([(0,0),…(2)…,(0,0)])]) | red |
| 238 | (0.0280763, 0.824051) | GeoInterface.Wrappers.Polygon([GeoInterface.Wrappers.LinearRing([(0,0),…(2)…,(0,0)])]) | blue |
| 239 | (0.658004, 0.851605) | GeoInterface.Wrappers.Polygon([GeoInterface.Wrappers.LinearRing([(0,0),…(2)…,(0,0)])]) | blue |
| 240 | (0.188503, 0.436876) | GeoInterface.Wrappers.Polygon([GeoInterface.Wrappers.LinearRing([(0,0),…(2)…,(0,0)])]) | blue |
| 241 | (0.347945, 0.508239) | GeoInterface.Wrappers.Polygon([GeoInterface.Wrappers.LinearRing([(0,0),…(2)…,(0,0)])]) | blue |
| 242 | (0.856877, 0.962074) | GeoInterface.Wrappers.Polygon([GeoInterface.Wrappers.LinearRing([(0,0),…(2)…,(0,0)])]) | blue |
| 243 | (0.256604, 0.743284) | GeoInterface.Wrappers.Polygon([GeoInterface.Wrappers.LinearRing([(0,0),…(2)…,(0,0)])]) | blue |
| 244 | (0.556166, 0.0116461) | GeoInterface.Wrappers.Polygon([GeoInterface.Wrappers.LinearRing([(0,0),…(2)…,(0,0)])]) | red |
| 245 | (0.521683, 0.642539) | GeoInterface.Wrappers.Polygon([GeoInterface.Wrappers.LinearRing([(0,0),…(2)…,(0,0)])]) | blue |
| 246 | (0.477539, 0.777541) | GeoInterface.Wrappers.Polygon([GeoInterface.Wrappers.LinearRing([(0,0),…(2)…,(0,0)])]) | blue |
| 247 | (0.474392, 0.606041) | GeoInterface.Wrappers.Polygon([GeoInterface.Wrappers.LinearRing([(0,0),…(2)…,(0,0)])]) | blue |
| 248 | (0.164318, 0.770428) | GeoInterface.Wrappers.Polygon([GeoInterface.Wrappers.LinearRing([(0,0),…(2)…,(0,0)])]) | blue |
| 249 | (0.973677, 0.828266) | GeoInterface.Wrappers.Polygon([GeoInterface.Wrappers.LinearRing([(0,0),…(2)…,(0,0)])]) | red |
| 250 | (0.924549, 0.172436) | GeoInterface.Wrappers.Polygon([GeoInterface.Wrappers.LinearRing([(0,0),…(2)…,(0,0)])]) | red |
| 251 | (0.71972, 0.52426) | GeoInterface.Wrappers.Polygon([GeoInterface.Wrappers.LinearRing([(0,0),…(2)…,(0,0)])]) | red |
| 252 | (0.35972, 0.914484) | GeoInterface.Wrappers.Polygon([GeoInterface.Wrappers.LinearRing([(0,0),…(2)…,(0,0)])]) | blue |
| 253 | (0.955102, 0.937349) | GeoInterface.Wrappers.Polygon([GeoInterface.Wrappers.LinearRing([(0,0),…(2)…,(0,0)])]) | red |
| 254 | (0.38654, 0.580906) | GeoInterface.Wrappers.Polygon([GeoInterface.Wrappers.LinearRing([(0,0),…(2)…,(0,0)])]) | blue |
| 255 | (0.968489, 0.39432) | GeoInterface.Wrappers.Polygon([GeoInterface.Wrappers.LinearRing([(0,0),…(2)…,(0,0)])]) | red |
| 256 | (0.959227, 0.361107) | GeoInterface.Wrappers.Polygon([GeoInterface.Wrappers.LinearRing([(0,0),…(2)…,(0,0)])]) | red |
| 257 | (0.621149, 0.358594) | GeoInterface.Wrappers.Polygon([GeoInterface.Wrappers.LinearRing([(0,0),…(2)…,(0,0)])]) | red |
| 258 | (0.348357, 0.180567) | GeoInterface.Wrappers.Polygon([GeoInterface.Wrappers.LinearRing([(0,0),…(2)…,(0,0)])]) | red |
| 259 | (0.660195, 0.916018) | GeoInterface.Wrappers.Polygon([GeoInterface.Wrappers.LinearRing([(0,0),…(2)…,(0,0)])]) | blue |
| 260 | (0.227403, 0.517787) | GeoInterface.Wrappers.Polygon([GeoInterface.Wrappers.LinearRing([(0,0),…(2)…,(0,0)])]) | blue |
| 261 | (0.501856, 0.806186) | GeoInterface.Wrappers.Polygon([GeoInterface.Wrappers.LinearRing([(0,0),…(2)…,(0,0)])]) | blue |
| 262 | (0.123064, 0.0715801) | GeoInterface.Wrappers.Polygon([GeoInterface.Wrappers.LinearRing([(0,0),…(2)…,(0,0)])]) | red |
| 263 | (0.8786, 0.629124) | GeoInterface.Wrappers.Polygon([GeoInterface.Wrappers.LinearRing([(0,0),…(2)…,(0,0)])]) | red |
| 264 | (0.259064, 0.989671) | GeoInterface.Wrappers.Polygon([GeoInterface.Wrappers.LinearRing([(0,0),…(2)…,(0,0)])]) | blue |
| 265 | (0.967423, 0.450215) | GeoInterface.Wrappers.Polygon([GeoInterface.Wrappers.LinearRing([(0,0),…(2)…,(0,0)])]) | red |
| 266 | (0.626797, 0.53612) | GeoInterface.Wrappers.Polygon([GeoInterface.Wrappers.LinearRing([(0,0),…(2)…,(0,0)])]) | red |
| 267 | (0.173915, 0.566424) | GeoInterface.Wrappers.Polygon([GeoInterface.Wrappers.LinearRing([(0,0),…(2)…,(0,0)])]) | blue |
| 268 | (0.921464, 0.887486) | GeoInterface.Wrappers.Polygon([GeoInterface.Wrappers.LinearRing([(0,0),…(2)…,(0,0)])]) | red |
| 269 | (0.0216989, 0.0225232) | GeoInterface.Wrappers.Polygon([GeoInterface.Wrappers.LinearRing([(0,0),…(2)…,(0,0)])]) | blue |
| 270 | (0.026526, 0.634101) | GeoInterface.Wrappers.Polygon([GeoInterface.Wrappers.LinearRing([(0,0),…(2)…,(0,0)])]) | blue |
| 271 | (0.124199, 0.15077) | GeoInterface.Wrappers.Polygon([GeoInterface.Wrappers.LinearRing([(0,0),…(2)…,(0,0)])]) | blue |
| 272 | (0.103956, 0.0104206) | GeoInterface.Wrappers.Polygon([GeoInterface.Wrappers.LinearRing([(0,0),…(2)…,(0,0)])]) | red |
| 273 | (0.162205, 0.365053) | GeoInterface.Wrappers.Polygon([GeoInterface.Wrappers.LinearRing([(0,0),…(2)…,(0,0)])]) | blue |
| 274 | (0.309572, 0.0287607) | GeoInterface.Wrappers.Polygon([GeoInterface.Wrappers.LinearRing([(0,0),…(2)…,(0,0)])]) | red |
| 275 | (0.547302, 0.784147) | GeoInterface.Wrappers.Polygon([GeoInterface.Wrappers.LinearRing([(0,0),…(2)…,(0,0)])]) | blue |
| 276 | (0.981768, 0.446007) | GeoInterface.Wrappers.Polygon([GeoInterface.Wrappers.LinearRing([(0,0),…(2)…,(0,0)])]) | red |
| 277 | (0.437266, 0.485482) | GeoInterface.Wrappers.Polygon([GeoInterface.Wrappers.LinearRing([(0,0),…(2)…,(0,0)])]) | blue |
| 278 | (0.345833, 0.0585192) | GeoInterface.Wrappers.Polygon([GeoInterface.Wrappers.LinearRing([(0,0),…(2)…,(0,0)])]) | red |
| 279 | (0.570492, 0.12255) | GeoInterface.Wrappers.Polygon([GeoInterface.Wrappers.LinearRing([(0,0),…(2)…,(0,0)])]) | red |
| 280 | (0.459404, 0.0376877) | GeoInterface.Wrappers.Polygon([GeoInterface.Wrappers.LinearRing([(0,0),…(2)…,(0,0)])]) | red |
| 281 | (0.0243472, 0.912048) | GeoInterface.Wrappers.Polygon([GeoInterface.Wrappers.LinearRing([(0,0),…(2)…,(0,0)])]) | blue |
| 282 | (0.162074, 0.987279) | GeoInterface.Wrappers.Polygon([GeoInterface.Wrappers.LinearRing([(0,0),…(2)…,(0,0)])]) | blue |
| 283 | (0.0975408, 0.0593122) | GeoInterface.Wrappers.Polygon([GeoInterface.Wrappers.LinearRing([(0,0),…(2)…,(0,0)])]) | red |
| 284 | (0.908181, 0.959264) | GeoInterface.Wrappers.Polygon([GeoInterface.Wrappers.LinearRing([(0,0),…(2)…,(0,0)])]) | blue |
| 285 | (0.878321, 0.013507) | GeoInterface.Wrappers.Polygon([GeoInterface.Wrappers.LinearRing([(0,0),…(2)…,(0,0)])]) | red |
| 286 | (0.947449, 0.493146) | GeoInterface.Wrappers.Polygon([GeoInterface.Wrappers.LinearRing([(0,0),…(2)…,(0,0)])]) | red |
| 287 | (0.426715, 0.639096) | GeoInterface.Wrappers.Polygon([GeoInterface.Wrappers.LinearRing([(0,0),…(2)…,(0,0)])]) | blue |
| 288 | (0.970325, 0.964283) | GeoInterface.Wrappers.Polygon([GeoInterface.Wrappers.LinearRing([(0,0),…(2)…,(0,0)])]) | red |
| 289 | (0.623665, 0.496115) | GeoInterface.Wrappers.Polygon([GeoInterface.Wrappers.LinearRing([(0,0),…(2)…,(0,0)])]) | red |
| 290 | (0.80719, 0.435813) | GeoInterface.Wrappers.Polygon([GeoInterface.Wrappers.LinearRing([(0,0),…(2)…,(0,0)])]) | red |
| 291 | (0.957147, 0.681913) | GeoInterface.Wrappers.Polygon([GeoInterface.Wrappers.LinearRing([(0,0),…(2)…,(0,0)])]) | red |
| 292 | (0.500828, 0.943087) | GeoInterface.Wrappers.Polygon([GeoInterface.Wrappers.LinearRing([(0,0),…(2)…,(0,0)])]) | blue |
| 293 | (0.600276, 0.533947) | GeoInterface.Wrappers.Polygon([GeoInterface.Wrappers.LinearRing([(0,0),…(2)…,(0,0)])]) | red |
| 294 | (0.49825, 0.294837) | GeoInterface.Wrappers.Polygon([GeoInterface.Wrappers.LinearRing([(0,0),…(2)…,(0,0)])]) | red |
| 295 | (0.414418, 0.900637) | GeoInterface.Wrappers.Polygon([GeoInterface.Wrappers.LinearRing([(0,0),…(2)…,(0,0)])]) | blue |
| 296 | (0.48987, 0.478229) | GeoInterface.Wrappers.Polygon([GeoInterface.Wrappers.LinearRing([(0,0),…(2)…,(0,0)])]) | red |
| 297 | (0.492679, 0.959078) | GeoInterface.Wrappers.Polygon([GeoInterface.Wrappers.LinearRing([(0,0),…(2)…,(0,0)])]) | blue |
| 298 | (0.494145, 0.2944) | GeoInterface.Wrappers.Polygon([GeoInterface.Wrappers.LinearRing([(0,0),…(2)…,(0,0)])]) | red |
| 299 | (0.738297, 0.872665) | GeoInterface.Wrappers.Polygon([GeoInterface.Wrappers.LinearRing([(0,0),…(2)…,(0,0)])]) | blue |
| 300 | (0.0358427, 0.67314) | GeoInterface.Wrappers.Polygon([GeoInterface.Wrappers.LinearRing([(0,0),…(2)…,(0,0)])]) | blue |
| 301 | (0.746251, 0.168644) | GeoInterface.Wrappers.Polygon([GeoInterface.Wrappers.LinearRing([(0,0),…(2)…,(0,0)])]) | red |
| 302 | (0.151402, 0.79754) | GeoInterface.Wrappers.Polygon([GeoInterface.Wrappers.LinearRing([(0,0),…(2)…,(0,0)])]) | blue |
| 303 | (0.394694, 0.219282) | GeoInterface.Wrappers.Polygon([GeoInterface.Wrappers.LinearRing([(0,0),…(2)…,(0,0)])]) | red |
| 304 | (0.441182, 0.908454) | GeoInterface.Wrappers.Polygon([GeoInterface.Wrappers.LinearRing([(0,0),…(2)…,(0,0)])]) | blue |
| 305 | (0.389095, 0.804683) | GeoInterface.Wrappers.Polygon([GeoInterface.Wrappers.LinearRing([(0,0),…(2)…,(0,0)])]) | blue |
| 306 | (0.471653, 0.866352) | GeoInterface.Wrappers.Polygon([GeoInterface.Wrappers.LinearRing([(0,0),…(2)…,(0,0)])]) | blue |
| 307 | (0.15088, 0.349512) | GeoInterface.Wrappers.Polygon([GeoInterface.Wrappers.LinearRing([(0,0),…(2)…,(0,0)])]) | blue |
| 308 | (0.0736704, 0.497791) | GeoInterface.Wrappers.Polygon([GeoInterface.Wrappers.LinearRing([(0,0),…(2)…,(0,0)])]) | blue |
| 309 | (0.289963, 0.520306) | GeoInterface.Wrappers.Polygon([GeoInterface.Wrappers.LinearRing([(0,0),…(2)…,(0,0)])]) | blue |
| 310 | (0.306995, 0.75563) | GeoInterface.Wrappers.Polygon([GeoInterface.Wrappers.LinearRing([(0,0),…(2)…,(0,0)])]) | blue |
| 311 | (0.424826, 0.344897) | GeoInterface.Wrappers.Polygon([GeoInterface.Wrappers.LinearRing([(0,0),…(2)…,(0,0)])]) | red |
| 312 | (0.202486, 0.503468) | GeoInterface.Wrappers.Polygon([GeoInterface.Wrappers.LinearRing([(0,0),…(2)…,(0,0)])]) | blue |
| 313 | (0.226706, 0.577068) | GeoInterface.Wrappers.Polygon([GeoInterface.Wrappers.LinearRing([(0,0),…(2)…,(0,0)])]) | blue |
| 314 | (0.482163, 0.385579) | GeoInterface.Wrappers.Polygon([GeoInterface.Wrappers.LinearRing([(0,0),…(2)…,(0,0)])]) | red |
| 315 | (0.512888, 0.32285) | GeoInterface.Wrappers.Polygon([GeoInterface.Wrappers.LinearRing([(0,0),…(2)…,(0,0)])]) | red |
| 316 | (0.263663, 0.0685081) | GeoInterface.Wrappers.Polygon([GeoInterface.Wrappers.LinearRing([(0,0),…(2)…,(0,0)])]) | red |
| 317 | (0.359052, 0.392438) | GeoInterface.Wrappers.Polygon([GeoInterface.Wrappers.LinearRing([(0,0),…(2)…,(0,0)])]) | blue |
| 318 | (0.6257, 0.410014) | GeoInterface.Wrappers.Polygon([GeoInterface.Wrappers.LinearRing([(0,0),…(2)…,(0,0)])]) | red |
| 319 | (0.730557, 0.193175) | GeoInterface.Wrappers.Polygon([GeoInterface.Wrappers.LinearRing([(0,0),…(2)…,(0,0)])]) | red |
| 320 | (0.108138, 0.640814) | GeoInterface.Wrappers.Polygon([GeoInterface.Wrappers.LinearRing([(0,0),…(2)…,(0,0)])]) | blue |
| 321 | (0.0301743, 0.887695) | GeoInterface.Wrappers.Polygon([GeoInterface.Wrappers.LinearRing([(0,0),…(2)…,(0,0)])]) | blue |
| 322 | (0.39315, 0.86938) | GeoInterface.Wrappers.Polygon([GeoInterface.Wrappers.LinearRing([(0,0),…(2)…,(0,0)])]) | blue |
| 323 | (0.353007, 0.383587) | GeoInterface.Wrappers.Polygon([GeoInterface.Wrappers.LinearRing([(0,0),…(2)…,(0,0)])]) | blue |
| 324 | (0.241339, 0.492341) | GeoInterface.Wrappers.Polygon([GeoInterface.Wrappers.LinearRing([(0,0),…(2)…,(0,0)])]) | blue |
| 325 | (0.430949, 0.743391) | GeoInterface.Wrappers.Polygon([GeoInterface.Wrappers.LinearRing([(0,0),…(2)…,(0,0)])]) | blue |
| 326 | (0.945357, 0.322257) | GeoInterface.Wrappers.Polygon([GeoInterface.Wrappers.LinearRing([(0,0),…(2)…,(0,0)])]) | red |
| 327 | (0.621497, 0.500928) | GeoInterface.Wrappers.Polygon([GeoInterface.Wrappers.LinearRing([(0,0),…(2)…,(0,0)])]) | red |
| 328 | (0.0322882, 0.365559) | GeoInterface.Wrappers.Polygon([GeoInterface.Wrappers.LinearRing([(0,0),…(2)…,(0,0)])]) | blue |
| 329 | (0.00380512, 0.978669) | GeoInterface.Wrappers.Polygon([GeoInterface.Wrappers.LinearRing([(0,0),…(2)…,(0,0)])]) | blue |
| 330 | (0.523858, 0.833929) | GeoInterface.Wrappers.Polygon([GeoInterface.Wrappers.LinearRing([(0,0),…(2)…,(0,0)])]) | blue |
| 331 | (0.741508, 0.393987) | GeoInterface.Wrappers.Polygon([GeoInterface.Wrappers.LinearRing([(0,0),…(2)…,(0,0)])]) | red |
| 332 | (0.491732, 0.97508) | GeoInterface.Wrappers.Polygon([GeoInterface.Wrappers.LinearRing([(0,0),…(2)…,(0,0)])]) | blue |
| 333 | (0.41222, 0.197448) | GeoInterface.Wrappers.Polygon([GeoInterface.Wrappers.LinearRing([(0,0),…(2)…,(0,0)])]) | red |
| 334 | (0.422347, 0.954451) | GeoInterface.Wrappers.Polygon([GeoInterface.Wrappers.LinearRing([(0,0),…(2)…,(0,0)])]) | blue |
| 335 | (0.147608, 0.59898) | GeoInterface.Wrappers.Polygon([GeoInterface.Wrappers.LinearRing([(0,0),…(2)…,(0,0)])]) | blue |
| 336 | (0.542495, 0.350052) | GeoInterface.Wrappers.Polygon([GeoInterface.Wrappers.LinearRing([(0,0),…(2)…,(0,0)])]) | red |
| 337 | (0.919447, 0.0996245) | GeoInterface.Wrappers.Polygon([GeoInterface.Wrappers.LinearRing([(0,0),…(2)…,(0,0)])]) | red |
| 338 | (0.441915, 0.526572) | GeoInterface.Wrappers.Polygon([GeoInterface.Wrappers.LinearRing([(0,0),…(2)…,(0,0)])]) | blue |
| 339 | (0.956993, 0.0284277) | GeoInterface.Wrappers.Polygon([GeoInterface.Wrappers.LinearRing([(0,0),…(2)…,(0,0)])]) | red |
| 340 | (0.993631, 0.143831) | GeoInterface.Wrappers.Polygon([GeoInterface.Wrappers.LinearRing([(0,0),…(2)…,(0,0)])]) | red |
| 341 | (0.224686, 0.568804) | GeoInterface.Wrappers.Polygon([GeoInterface.Wrappers.LinearRing([(0,0),…(2)…,(0,0)])]) | blue |
| 342 | (0.837026, 0.089902) | GeoInterface.Wrappers.Polygon([GeoInterface.Wrappers.LinearRing([(0,0),…(2)…,(0,0)])]) | red |
| 343 | (0.170469, 0.0298422) | GeoInterface.Wrappers.Polygon([GeoInterface.Wrappers.LinearRing([(0,0),…(2)…,(0,0)])]) | red |
| 344 | (0.334744, 0.542072) | GeoInterface.Wrappers.Polygon([GeoInterface.Wrappers.LinearRing([(0,0),…(2)…,(0,0)])]) | blue |
| 345 | (0.206216, 0.399021) | GeoInterface.Wrappers.Polygon([GeoInterface.Wrappers.LinearRing([(0,0),…(2)…,(0,0)])]) | blue |
| 346 | (0.548995, 0.186014) | GeoInterface.Wrappers.Polygon([GeoInterface.Wrappers.LinearRing([(0,0),…(2)…,(0,0)])]) | red |
| 347 | (0.719291, 0.465815) | GeoInterface.Wrappers.Polygon([GeoInterface.Wrappers.LinearRing([(0,0),…(2)…,(0,0)])]) | red |
| 348 | (0.804397, 0.0445452) | GeoInterface.Wrappers.Polygon([GeoInterface.Wrappers.LinearRing([(0,0),…(2)…,(0,0)])]) | red |
| 349 | (0.572424, 0.0192033) | GeoInterface.Wrappers.Polygon([GeoInterface.Wrappers.LinearRing([(0,0),…(2)…,(0,0)])]) | red |
| 350 | (0.200218, 0.612888) | GeoInterface.Wrappers.Polygon([GeoInterface.Wrappers.LinearRing([(0,0),…(2)…,(0,0)])]) | blue |
| 351 | (0.563669, 0.259761) | GeoInterface.Wrappers.Polygon([GeoInterface.Wrappers.LinearRing([(0,0),…(2)…,(0,0)])]) | red |
| 352 | (0.00956513, 0.300706) | GeoInterface.Wrappers.Polygon([GeoInterface.Wrappers.LinearRing([(0,0),…(2)…,(0,0)])]) | blue |
| 353 | (0.329257, 0.817147) | GeoInterface.Wrappers.Polygon([GeoInterface.Wrappers.LinearRing([(0,0),…(2)…,(0,0)])]) | blue |
| 354 | (0.284685, 0.104566) | GeoInterface.Wrappers.Polygon([GeoInterface.Wrappers.LinearRing([(0,0),…(2)…,(0,0)])]) | red |
| 355 | (0.976735, 0.584763) | GeoInterface.Wrappers.Polygon([GeoInterface.Wrappers.LinearRing([(0,0),…(2)…,(0,0)])]) | red |
| 356 | (0.716725, 0.181055) | GeoInterface.Wrappers.Polygon([GeoInterface.Wrappers.LinearRing([(0,0),…(2)…,(0,0)])]) | red |
| 357 | (0.189342, 0.216174) | GeoInterface.Wrappers.Polygon([GeoInterface.Wrappers.LinearRing([(0,0),…(2)…,(0,0)])]) | blue |
| 358 | (0.822763, 0.0727818) | GeoInterface.Wrappers.Polygon([GeoInterface.Wrappers.LinearRing([(0,0),…(2)…,(0,0)])]) | red |
| 359 | (0.0604785, 0.840812) | GeoInterface.Wrappers.Polygon([GeoInterface.Wrappers.LinearRing([(0,0),…(2)…,(0,0)])]) | blue |
| 360 | (0.406092, 0.116139) | GeoInterface.Wrappers.Polygon([GeoInterface.Wrappers.LinearRing([(0,0),…(2)…,(0,0)])]) | red |
| 361 | (0.808481, 0.961397) | GeoInterface.Wrappers.Polygon([GeoInterface.Wrappers.LinearRing([(0,0),…(2)…,(0,0)])]) | blue |
| 362 | (0.719696, 0.88452) | GeoInterface.Wrappers.Polygon([GeoInterface.Wrappers.LinearRing([(0,0),…(2)…,(0,0)])]) | blue |
| 363 | (0.818355, 0.356461) | GeoInterface.Wrappers.Polygon([GeoInterface.Wrappers.LinearRing([(0,0),…(2)…,(0,0)])]) | red |
| 364 | (0.862257, 0.072303) | GeoInterface.Wrappers.Polygon([GeoInterface.Wrappers.LinearRing([(0,0),…(2)…,(0,0)])]) | red |
| 365 | (0.696103, 0.464817) | GeoInterface.Wrappers.Polygon([GeoInterface.Wrappers.LinearRing([(0,0),…(2)…,(0,0)])]) | red |
| 366 | (0.164458, 0.825862) | GeoInterface.Wrappers.Polygon([GeoInterface.Wrappers.LinearRing([(0,0),…(2)…,(0,0)])]) | blue |
| 367 | (0.362936, 0.0832176) | GeoInterface.Wrappers.Polygon([GeoInterface.Wrappers.LinearRing([(0,0),…(2)…,(0,0)])]) | red |
| 368 | (0.0123049, 0.700545) | GeoInterface.Wrappers.Polygon([GeoInterface.Wrappers.LinearRing([(0,0),…(2)…,(0,0)])]) | blue |
| 369 | (0.972689, 0.477631) | GeoInterface.Wrappers.Polygon([GeoInterface.Wrappers.LinearRing([(0,0),…(2)…,(0,0)])]) | red |
| 370 | (0.432133, 0.701814) | GeoInterface.Wrappers.Polygon([GeoInterface.Wrappers.LinearRing([(0,0),…(2)…,(0,0)])]) | blue |
| 371 | (0.956162, 0.155824) | GeoInterface.Wrappers.Polygon([GeoInterface.Wrappers.LinearRing([(0,0),…(2)…,(0,0)])]) | red |
| 372 | (0.307265, 0.778858) | GeoInterface.Wrappers.Polygon([GeoInterface.Wrappers.LinearRing([(0,0),…(2)…,(0,0)])]) | blue |
| 373 | (0.852452, 0.121717) | GeoInterface.Wrappers.Polygon([GeoInterface.Wrappers.LinearRing([(0,0),…(2)…,(0,0)])]) | red |
| 374 | (0.240247, 0.585005) | GeoInterface.Wrappers.Polygon([GeoInterface.Wrappers.LinearRing([(0,0),…(2)…,(0,0)])]) | blue |
| 375 | (0.142556, 0.468728) | GeoInterface.Wrappers.Polygon([GeoInterface.Wrappers.LinearRing([(0,0),…(2)…,(0,0)])]) | blue |
| 376 | (0.453126, 0.649225) | GeoInterface.Wrappers.Polygon([GeoInterface.Wrappers.LinearRing([(0,0),…(2)…,(0,0)])]) | blue |
| 377 | (0.580761, 0.802903) | GeoInterface.Wrappers.Polygon([GeoInterface.Wrappers.LinearRing([(0,0),…(2)…,(0,0)])]) | blue |
| 378 | (0.647626, 0.416972) | GeoInterface.Wrappers.Polygon([GeoInterface.Wrappers.LinearRing([(0,0),…(2)…,(0,0)])]) | red |
| 379 | (0.536501, 0.424863) | GeoInterface.Wrappers.Polygon([GeoInterface.Wrappers.LinearRing([(0,0),…(2)…,(0,0)])]) | red |
| 380 | (0.460872, 0.457764) | GeoInterface.Wrappers.Polygon([GeoInterface.Wrappers.LinearRing([(0,0),…(2)…,(0,0)])]) | red |
| 381 | (0.436598, 0.18348) | GeoInterface.Wrappers.Polygon([GeoInterface.Wrappers.LinearRing([(0,0),…(2)…,(0,0)])]) | red |
| 382 | (0.5425, 0.147822) | GeoInterface.Wrappers.Polygon([GeoInterface.Wrappers.LinearRing([(0,0),…(2)…,(0,0)])]) | red |
| 383 | (0.710016, 0.584397) | GeoInterface.Wrappers.Polygon([GeoInterface.Wrappers.LinearRing([(0,0),…(2)…,(0,0)])]) | red |
| 384 | (0.542972, 0.74106) | GeoInterface.Wrappers.Polygon([GeoInterface.Wrappers.LinearRing([(0,0),…(2)…,(0,0)])]) | blue |
| 385 | (0.588637, 0.510328) | GeoInterface.Wrappers.Polygon([GeoInterface.Wrappers.LinearRing([(0,0),…(2)…,(0,0)])]) | red |
| 386 | (0.843427, 0.870371) | GeoInterface.Wrappers.Polygon([GeoInterface.Wrappers.LinearRing([(0,0),…(2)…,(0,0)])]) | blue |
| 387 | (0.394096, 0.229068) | GeoInterface.Wrappers.Polygon([GeoInterface.Wrappers.LinearRing([(0,0),…(2)…,(0,0)])]) | red |
| 388 | (0.323972, 0.236432) | GeoInterface.Wrappers.Polygon([GeoInterface.Wrappers.LinearRing([(0,0),…(2)…,(0,0)])]) | red |
| 389 | (0.535987, 0.784734) | GeoInterface.Wrappers.Polygon([GeoInterface.Wrappers.LinearRing([(0,0),…(2)…,(0,0)])]) | blue |
| 390 | (0.675513, 0.377566) | GeoInterface.Wrappers.Polygon([GeoInterface.Wrappers.LinearRing([(0,0),…(2)…,(0,0)])]) | red |
| 391 | (0.187884, 0.818708) | GeoInterface.Wrappers.Polygon([GeoInterface.Wrappers.LinearRing([(0,0),…(2)…,(0,0)])]) | blue |
| 392 | (0.332663, 0.330458) | GeoInterface.Wrappers.Polygon([GeoInterface.Wrappers.LinearRing([(0,0),…(2)…,(0,0)])]) | red |
| 393 | (0.963224, 0.812785) | GeoInterface.Wrappers.Polygon([GeoInterface.Wrappers.LinearRing([(0,0),…(2)…,(0,0)])]) | red |
| 394 | (0.926602, 0.49241) | GeoInterface.Wrappers.Polygon([GeoInterface.Wrappers.LinearRing([(0,0),…(2)…,(0,0)])]) | red |
| 395 | (0.452302, 0.844681) | GeoInterface.Wrappers.Polygon([GeoInterface.Wrappers.LinearRing([(0,0),…(2)…,(0,0)])]) | blue |
| 396 | (0.854838, 0.0658783) | GeoInterface.Wrappers.Polygon([GeoInterface.Wrappers.LinearRing([(0,0),…(2)…,(0,0)])]) | red |
| 397 | (0.320418, 0.0289221) | GeoInterface.Wrappers.Polygon([GeoInterface.Wrappers.LinearRing([(0,0),…(2)…,(0,0)])]) | red |
| 398 | (0.620419, 0.66571) | GeoInterface.Wrappers.Polygon([GeoInterface.Wrappers.LinearRing([(0,0),…(2)…,(0,0)])]) | blue |
| 399 | (0.604826, 0.139578) | GeoInterface.Wrappers.Polygon([GeoInterface.Wrappers.LinearRing([(0,0),…(2)…,(0,0)])]) | red |
| 400 | (0.432406, 0.717446) | GeoInterface.Wrappers.Polygon([GeoInterface.Wrappers.LinearRing([(0,0),…(2)…,(0,0)])]) | blue |
| 401 | (0.502073, 0.649128) | GeoInterface.Wrappers.Polygon([GeoInterface.Wrappers.LinearRing([(0,0),…(2)…,(0,0)])]) | blue |
| 402 | (0.934516, 0.745498) | GeoInterface.Wrappers.Polygon([GeoInterface.Wrappers.LinearRing([(0,0),…(2)…,(0,0)])]) | red |
| 403 | (0.500434, 0.868087) | GeoInterface.Wrappers.Polygon([GeoInterface.Wrappers.LinearRing([(0,0),…(2)…,(0,0)])]) | blue |
| 404 | (0.727862, 0.344689) | GeoInterface.Wrappers.Polygon([GeoInterface.Wrappers.LinearRing([(0,0),…(2)…,(0,0)])]) | red |
| 405 | (0.480339, 0.0558003) | GeoInterface.Wrappers.Polygon([GeoInterface.Wrappers.LinearRing([(0,0),…(2)…,(0,0)])]) | red |
| 406 | (0.397062, 0.959972) | GeoInterface.Wrappers.Polygon([GeoInterface.Wrappers.LinearRing([(0,0),…(2)…,(0,0)])]) | blue |
| 407 | (0.678023, 0.517263) | GeoInterface.Wrappers.Polygon([GeoInterface.Wrappers.LinearRing([(0,0),…(2)…,(0,0)])]) | red |
| 408 | (0.814149, 0.800692) | GeoInterface.Wrappers.Polygon([GeoInterface.Wrappers.LinearRing([(0,0),…(2)…,(0,0)])]) | red |
| 409 | (0.967142, 0.67351) | GeoInterface.Wrappers.Polygon([GeoInterface.Wrappers.LinearRing([(0,0),…(2)…,(0,0)])]) | red |
| 410 | (0.0586272, 0.728938) | GeoInterface.Wrappers.Polygon([GeoInterface.Wrappers.LinearRing([(0,0),…(2)…,(0,0)])]) | blue |
| 411 | (0.793145, 0.891428) | GeoInterface.Wrappers.Polygon([GeoInterface.Wrappers.LinearRing([(0,0),…(2)…,(0,0)])]) | blue |
| 412 | (0.659802, 0.270348) | GeoInterface.Wrappers.Polygon([GeoInterface.Wrappers.LinearRing([(0,0),…(2)…,(0,0)])]) | red |
| 413 | (0.77688, 0.706525) | GeoInterface.Wrappers.Polygon([GeoInterface.Wrappers.LinearRing([(0,0),…(2)…,(0,0)])]) | red |
| 414 | (0.0695656, 0.130662) | GeoInterface.Wrappers.Polygon([GeoInterface.Wrappers.LinearRing([(0,0),…(2)…,(0,0)])]) | blue |
| 415 | (0.280482, 0.503246) | GeoInterface.Wrappers.Polygon([GeoInterface.Wrappers.LinearRing([(0,0),…(2)…,(0,0)])]) | blue |
| 416 | (0.857207, 0.303916) | GeoInterface.Wrappers.Polygon([GeoInterface.Wrappers.LinearRing([(0,0),…(2)…,(0,0)])]) | red |
| 417 | (0.77703, 0.148843) | GeoInterface.Wrappers.Polygon([GeoInterface.Wrappers.LinearRing([(0,0),…(2)…,(0,0)])]) | red |
| 418 | (0.508867, 0.0796271) | GeoInterface.Wrappers.Polygon([GeoInterface.Wrappers.LinearRing([(0,0),…(2)…,(0,0)])]) | red |
| 419 | (0.0026561, 0.861403) | GeoInterface.Wrappers.Polygon([GeoInterface.Wrappers.LinearRing([(0,0),…(2)…,(0,0)])]) | blue |
| 420 | (0.32148, 0.906056) | GeoInterface.Wrappers.Polygon([GeoInterface.Wrappers.LinearRing([(0,0),…(2)…,(0,0)])]) | blue |
| 421 | (0.492899, 0.134274) | GeoInterface.Wrappers.Polygon([GeoInterface.Wrappers.LinearRing([(0,0),…(2)…,(0,0)])]) | red |
| 422 | (0.431839, 0.743701) | GeoInterface.Wrappers.Polygon([GeoInterface.Wrappers.LinearRing([(0,0),…(2)…,(0,0)])]) | blue |
| 423 | (0.0804685, 0.0987555) | GeoInterface.Wrappers.Polygon([GeoInterface.Wrappers.LinearRing([(0,0),…(2)…,(0,0)])]) | blue |
| 424 | (0.77992, 0.658961) | GeoInterface.Wrappers.Polygon([GeoInterface.Wrappers.LinearRing([(0,0),…(2)…,(0,0)])]) | red |
| 425 | (0.0769015, 0.585106) | GeoInterface.Wrappers.Polygon([GeoInterface.Wrappers.LinearRing([(0,0),…(2)…,(0,0)])]) | blue |
| 426 | (0.238836, 0.696235) | GeoInterface.Wrappers.Polygon([GeoInterface.Wrappers.LinearRing([(0,0),…(2)…,(0,0)])]) | blue |
| 427 | (0.253288, 0.552824) | GeoInterface.Wrappers.Polygon([GeoInterface.Wrappers.LinearRing([(0,0),…(2)…,(0,0)])]) | blue |
| 428 | (0.743794, 0.0441418) | GeoInterface.Wrappers.Polygon([GeoInterface.Wrappers.LinearRing([(0,0),…(2)…,(0,0)])]) | red |
| 429 | (0.181796, 0.168357) | GeoInterface.Wrappers.Polygon([GeoInterface.Wrappers.LinearRing([(0,0),…(2)…,(0,0)])]) | red |
| 430 | (0.959295, 0.304515) | GeoInterface.Wrappers.Polygon([GeoInterface.Wrappers.LinearRing([(0,0),…(2)…,(0,0)])]) | red |
| 431 | (0.786604, 0.0716271) | GeoInterface.Wrappers.Polygon([GeoInterface.Wrappers.LinearRing([(0,0),…(2)…,(0,0)])]) | red |
| 432 | (0.997262, 0.504295) | GeoInterface.Wrappers.Polygon([GeoInterface.Wrappers.LinearRing([(0,0),…(2)…,(0,0)])]) | red |
| 433 | (0.346069, 0.784155) | GeoInterface.Wrappers.Polygon([GeoInterface.Wrappers.LinearRing([(0,0),…(2)…,(0,0)])]) | blue |
| 434 | (0.371952, 0.533393) | GeoInterface.Wrappers.Polygon([GeoInterface.Wrappers.LinearRing([(0,0),…(2)…,(0,0)])]) | blue |
| 435 | (0.128135, 0.464369) | GeoInterface.Wrappers.Polygon([GeoInterface.Wrappers.LinearRing([(0,0),…(2)…,(0,0)])]) | blue |
| 436 | (0.70058, 0.753513) | GeoInterface.Wrappers.Polygon([GeoInterface.Wrappers.LinearRing([(0,0),…(2)…,(0,0)])]) | blue |
| 437 | (0.58318, 0.252458) | GeoInterface.Wrappers.Polygon([GeoInterface.Wrappers.LinearRing([(0,0),…(2)…,(0,0)])]) | red |
| 438 | (0.276521, 0.980736) | GeoInterface.Wrappers.Polygon([GeoInterface.Wrappers.LinearRing([(0,0),…(2)…,(0,0)])]) | blue |
| 439 | (0.841707, 0.360337) | GeoInterface.Wrappers.Polygon([GeoInterface.Wrappers.LinearRing([(0,0),…(2)…,(0,0)])]) | red |
| 440 | (0.231576, 0.458092) | GeoInterface.Wrappers.Polygon([GeoInterface.Wrappers.LinearRing([(0,0),…(2)…,(0,0)])]) | blue |
| 441 | (0.0138008, 0.0129139) | GeoInterface.Wrappers.Polygon([GeoInterface.Wrappers.LinearRing([(0,0),…(2)…,(0,0)])]) | red |
| 442 | (0.299818, 0.941886) | GeoInterface.Wrappers.Polygon([GeoInterface.Wrappers.LinearRing([(0,0),…(2)…,(0,0)])]) | blue |
| 443 | (0.97965, 0.893514) | GeoInterface.Wrappers.Polygon([GeoInterface.Wrappers.LinearRing([(0,0),…(2)…,(0,0)])]) | red |
| 444 | (0.409769, 0.995387) | GeoInterface.Wrappers.Polygon([GeoInterface.Wrappers.LinearRing([(0,0),…(2)…,(0,0)])]) | blue |
| 445 | (0.94472, 0.113948) | GeoInterface.Wrappers.Polygon([GeoInterface.Wrappers.LinearRing([(0,0),…(2)…,(0,0)])]) | red |
| 446 | (0.696705, 0.248738) | GeoInterface.Wrappers.Polygon([GeoInterface.Wrappers.LinearRing([(0,0),…(2)…,(0,0)])]) | red |
| 447 | (0.962644, 0.00228732) | GeoInterface.Wrappers.Polygon([GeoInterface.Wrappers.LinearRing([(0,0),…(2)…,(0,0)])]) | red |
| 448 | (0.269237, 0.887302) | GeoInterface.Wrappers.Polygon([GeoInterface.Wrappers.LinearRing([(0,0),…(2)…,(0,0)])]) | blue |
| 449 | (0.149269, 0.461246) | GeoInterface.Wrappers.Polygon([GeoInterface.Wrappers.LinearRing([(0,0),…(2)…,(0,0)])]) | blue |
| 450 | (0.962957, 0.47643) | GeoInterface.Wrappers.Polygon([GeoInterface.Wrappers.LinearRing([(0,0),…(2)…,(0,0)])]) | red |
| 451 | (0.775492, 0.424368) | GeoInterface.Wrappers.Polygon([GeoInterface.Wrappers.LinearRing([(0,0),…(2)…,(0,0)])]) | red |
| 452 | (0.661059, 0.0529389) | GeoInterface.Wrappers.Polygon([GeoInterface.Wrappers.LinearRing([(0,0),…(2)…,(0,0)])]) | red |
| 453 | (0.0893045, 0.207511) | GeoInterface.Wrappers.Polygon([GeoInterface.Wrappers.LinearRing([(0,0),…(2)…,(0,0)])]) | blue |
| 454 | (0.639189, 0.691148) | GeoInterface.Wrappers.Polygon([GeoInterface.Wrappers.LinearRing([(0,0),…(2)…,(0,0)])]) | blue |
| 455 | (0.107245, 0.161837) | GeoInterface.Wrappers.Polygon([GeoInterface.Wrappers.LinearRing([(0,0),…(2)…,(0,0)])]) | blue |
| 456 | (0.259388, 0.196524) | GeoInterface.Wrappers.Polygon([GeoInterface.Wrappers.LinearRing([(0,0),…(2)…,(0,0)])]) | red |
| 457 | (0.925218, 0.680647) | GeoInterface.Wrappers.Polygon([GeoInterface.Wrappers.LinearRing([(0,0),…(2)…,(0,0)])]) | red |
| 458 | (0.955321, 0.720763) | GeoInterface.Wrappers.Polygon([GeoInterface.Wrappers.LinearRing([(0,0),…(2)…,(0,0)])]) | red |
| 459 | (0.766318, 0.966295) | GeoInterface.Wrappers.Polygon([GeoInterface.Wrappers.LinearRing([(0,0),…(2)…,(0,0)])]) | blue |
| 460 | (0.590326, 0.193858) | GeoInterface.Wrappers.Polygon([GeoInterface.Wrappers.LinearRing([(0,0),…(2)…,(0,0)])]) | red |
| 461 | (0.465532, 0.22991) | GeoInterface.Wrappers.Polygon([GeoInterface.Wrappers.LinearRing([(0,0),…(2)…,(0,0)])]) | red |
| 462 | (0.294385, 0.388634) | GeoInterface.Wrappers.Polygon([GeoInterface.Wrappers.LinearRing([(0,0),…(2)…,(0,0)])]) | blue |
| 463 | (0.805665, 0.519209) | GeoInterface.Wrappers.Polygon([GeoInterface.Wrappers.LinearRing([(0,0),…(2)…,(0,0)])]) | red |
| 464 | (0.310489, 0.0542178) | GeoInterface.Wrappers.Polygon([GeoInterface.Wrappers.LinearRing([(0,0),…(2)…,(0,0)])]) | red |
| 465 | (0.385284, 0.38213) | GeoInterface.Wrappers.Polygon([GeoInterface.Wrappers.LinearRing([(0,0),…(2)…,(0,0)])]) | red |
| 466 | (0.840038, 0.696772) | GeoInterface.Wrappers.Polygon([GeoInterface.Wrappers.LinearRing([(0,0),…(2)…,(0,0)])]) | red |
| 467 | (0.426685, 0.562323) | GeoInterface.Wrappers.Polygon([GeoInterface.Wrappers.LinearRing([(0,0),…(2)…,(0,0)])]) | blue |
| 468 | (0.452825, 0.134278) | GeoInterface.Wrappers.Polygon([GeoInterface.Wrappers.LinearRing([(0,0),…(2)…,(0,0)])]) | red |
| 469 | (0.37895, 0.60222) | GeoInterface.Wrappers.Polygon([GeoInterface.Wrappers.LinearRing([(0,0),…(2)…,(0,0)])]) | blue |
| 470 | (0.374294, 0.311369) | GeoInterface.Wrappers.Polygon([GeoInterface.Wrappers.LinearRing([(0,0),…(2)…,(0,0)])]) | red |
| 471 | (0.118497, 0.155966) | GeoInterface.Wrappers.Polygon([GeoInterface.Wrappers.LinearRing([(0,0),…(2)…,(0,0)])]) | blue |
| 472 | (0.112374, 0.791569) | GeoInterface.Wrappers.Polygon([GeoInterface.Wrappers.LinearRing([(0,0),…(2)…,(0,0)])]) | blue |
| 473 | (0.0941159, 0.943126) | GeoInterface.Wrappers.Polygon([GeoInterface.Wrappers.LinearRing([(0,0),…(2)…,(0,0)])]) | blue |
| 474 | (0.791611, 0.0461319) | GeoInterface.Wrappers.Polygon([GeoInterface.Wrappers.LinearRing([(0,0),…(2)…,(0,0)])]) | red |
| 475 | (0.911473, 0.939406) | GeoInterface.Wrappers.Polygon([GeoInterface.Wrappers.LinearRing([(0,0),…(2)…,(0,0)])]) | blue |
| 476 | (0.21283, 0.0294787) | GeoInterface.Wrappers.Polygon([GeoInterface.Wrappers.LinearRing([(0,0),…(2)…,(0,0)])]) | red |
| 477 | (0.779376, 0.0331774) | GeoInterface.Wrappers.Polygon([GeoInterface.Wrappers.LinearRing([(0,0),…(2)…,(0,0)])]) | red |
| 478 | (0.224029, 0.0812456) | GeoInterface.Wrappers.Polygon([GeoInterface.Wrappers.LinearRing([(0,0),…(2)…,(0,0)])]) | red |
| 479 | (0.924075, 0.0875552) | GeoInterface.Wrappers.Polygon([GeoInterface.Wrappers.LinearRing([(0,0),…(2)…,(0,0)])]) | red |
| 480 | (0.798242, 0.831681) | GeoInterface.Wrappers.Polygon([GeoInterface.Wrappers.LinearRing([(0,0),…(2)…,(0,0)])]) | blue |
| 481 | (0.551742, 0.858179) | GeoInterface.Wrappers.Polygon([GeoInterface.Wrappers.LinearRing([(0,0),…(2)…,(0,0)])]) | blue |
| 482 | (0.613558, 0.549511) | GeoInterface.Wrappers.Polygon([GeoInterface.Wrappers.LinearRing([(0,0),…(2)…,(0,0)])]) | red |
| 483 | (0.872791, 0.147233) | GeoInterface.Wrappers.Polygon([GeoInterface.Wrappers.LinearRing([(0,0),…(2)…,(0,0)])]) | red |
| 484 | (0.644367, 0.235177) | GeoInterface.Wrappers.Polygon([GeoInterface.Wrappers.LinearRing([(0,0),…(2)…,(0,0)])]) | red |
| 485 | (0.716957, 0.51261) | GeoInterface.Wrappers.Polygon([GeoInterface.Wrappers.LinearRing([(0,0),…(2)…,(0,0)])]) | red |
| 486 | (0.586879, 0.70498) | GeoInterface.Wrappers.Polygon([GeoInterface.Wrappers.LinearRing([(0,0),…(2)…,(0,0)])]) | blue |
| 487 | (0.701607, 0.125816) | GeoInterface.Wrappers.Polygon([GeoInterface.Wrappers.LinearRing([(0,0),…(2)…,(0,0)])]) | red |
| 488 | (0.380892, 0.484757) | GeoInterface.Wrappers.Polygon([GeoInterface.Wrappers.LinearRing([(0,0),…(2)…,(0,0)])]) | blue |
| 489 | (0.676685, 0.939736) | GeoInterface.Wrappers.Polygon([GeoInterface.Wrappers.LinearRing([(0,0),…(2)…,(0,0)])]) | blue |
| 490 | (0.441103, 0.542452) | GeoInterface.Wrappers.Polygon([GeoInterface.Wrappers.LinearRing([(0,0),…(2)…,(0,0)])]) | blue |
| 491 | (0.959306, 0.692665) | GeoInterface.Wrappers.Polygon([GeoInterface.Wrappers.LinearRing([(0,0),…(2)…,(0,0)])]) | red |
| 492 | (0.987379, 0.854429) | GeoInterface.Wrappers.Polygon([GeoInterface.Wrappers.LinearRing([(0,0),…(2)…,(0,0)])]) | red |
| 493 | (0.301367, 0.405587) | GeoInterface.Wrappers.Polygon([GeoInterface.Wrappers.LinearRing([(0,0),…(2)…,(0,0)])]) | blue |
| 494 | (0.38814, 0.50023) | GeoInterface.Wrappers.Polygon([GeoInterface.Wrappers.LinearRing([(0,0),…(2)…,(0,0)])]) | blue |
| 495 | (0.237686, 0.0569906) | GeoInterface.Wrappers.Polygon([GeoInterface.Wrappers.LinearRing([(0,0),…(2)…,(0,0)])]) | red |
| 496 | (0.85233, 0.563591) | GeoInterface.Wrappers.Polygon([GeoInterface.Wrappers.LinearRing([(0,0),…(2)…,(0,0)])]) | red |
| 497 | (0.578714, 0.281256) | GeoInterface.Wrappers.Polygon([GeoInterface.Wrappers.LinearRing([(0,0),…(2)…,(0,0)])]) | red |
| 498 | (0.600299, 0.152502) | GeoInterface.Wrappers.Polygon([GeoInterface.Wrappers.LinearRing([(0,0),…(2)…,(0,0)])]) | red |
| 499 | (0.116401, 0.227688) | GeoInterface.Wrappers.Polygon([GeoInterface.Wrappers.LinearRing([(0,0),…(2)…,(0,0)])]) | blue |
| 500 | (0.617442, 0.320359) | GeoInterface.Wrappers.Polygon([GeoInterface.Wrappers.LinearRing([(0,0),…(2)…,(0,0)])]) | red |
| 501 | (0.292539, 0.372161) | GeoInterface.Wrappers.Polygon([GeoInterface.Wrappers.LinearRing([(0,0),…(2)…,(0,0)])]) | blue |
| 502 | (0.545872, 0.172328) | GeoInterface.Wrappers.Polygon([GeoInterface.Wrappers.LinearRing([(0,0),…(2)…,(0,0)])]) | red |
| 503 | (0.498749, 0.199822) | GeoInterface.Wrappers.Polygon([GeoInterface.Wrappers.LinearRing([(0,0),…(2)…,(0,0)])]) | red |
| 504 | (0.137979, 0.394748) | GeoInterface.Wrappers.Polygon([GeoInterface.Wrappers.LinearRing([(0,0),…(2)…,(0,0)])]) | blue |
| 505 | (0.691578, 0.704353) | GeoInterface.Wrappers.Polygon([GeoInterface.Wrappers.LinearRing([(0,0),…(2)…,(0,0)])]) | blue |
| 506 | (0.83407, 0.234264) | GeoInterface.Wrappers.Polygon([GeoInterface.Wrappers.LinearRing([(0,0),…(2)…,(0,0)])]) | red |
| 507 | (0.0201509, 0.301279) | GeoInterface.Wrappers.Polygon([GeoInterface.Wrappers.LinearRing([(0,0),…(2)…,(0,0)])]) | blue |
| 508 | (0.426459, 0.728237) | GeoInterface.Wrappers.Polygon([GeoInterface.Wrappers.LinearRing([(0,0),…(2)…,(0,0)])]) | blue |
| 509 | (0.660877, 0.143834) | GeoInterface.Wrappers.Polygon([GeoInterface.Wrappers.LinearRing([(0,0),…(2)…,(0,0)])]) | red |
| 510 | (0.276257, 0.713518) | GeoInterface.Wrappers.Polygon([GeoInterface.Wrappers.LinearRing([(0,0),…(2)…,(0,0)])]) | blue |
| 511 | (0.0168113, 0.186998) | GeoInterface.Wrappers.Polygon([GeoInterface.Wrappers.LinearRing([(0,0),…(2)…,(0,0)])]) | blue |
| 512 | (0.838584, 0.393911) | GeoInterface.Wrappers.Polygon([GeoInterface.Wrappers.LinearRing([(0,0),…(2)…,(0,0)])]) | red |
| 513 | (0.806333, 0.999977) | GeoInterface.Wrappers.Polygon([GeoInterface.Wrappers.LinearRing([(0,0),…(2)…,(0,0)])]) | blue |
| 514 | (0.437435, 0.460045) | GeoInterface.Wrappers.Polygon([GeoInterface.Wrappers.LinearRing([(0,0),…(2)…,(0,0)])]) | blue |
| 515 | (0.610692, 0.296258) | GeoInterface.Wrappers.Polygon([GeoInterface.Wrappers.LinearRing([(0,0),…(2)…,(0,0)])]) | red |
| 516 | (0.119021, 0.464594) | GeoInterface.Wrappers.Polygon([GeoInterface.Wrappers.LinearRing([(0,0),…(2)…,(0,0)])]) | blue |
| 517 | (0.049137, 0.319301) | GeoInterface.Wrappers.Polygon([GeoInterface.Wrappers.LinearRing([(0,0),…(2)…,(0,0)])]) | blue |
| 518 | (0.945079, 0.623328) | GeoInterface.Wrappers.Polygon([GeoInterface.Wrappers.LinearRing([(0,0),…(2)…,(0,0)])]) | red |
| 519 | (0.308309, 0.0963394) | GeoInterface.Wrappers.Polygon([GeoInterface.Wrappers.LinearRing([(0,0),…(2)…,(0,0)])]) | red |
| 520 | (0.0208319, 0.971914) | GeoInterface.Wrappers.Polygon([GeoInterface.Wrappers.LinearRing([(0,0),…(2)…,(0,0)])]) | blue |
| 521 | (0.997538, 0.536071) | GeoInterface.Wrappers.Polygon([GeoInterface.Wrappers.LinearRing([(0,0),…(2)…,(0,0)])]) | red |
| 522 | (0.486854, 0.320568) | GeoInterface.Wrappers.Polygon([GeoInterface.Wrappers.LinearRing([(0,0),…(2)…,(0,0)])]) | red |
| 523 | (0.11834, 0.426975) | GeoInterface.Wrappers.Polygon([GeoInterface.Wrappers.LinearRing([(0,0),…(2)…,(0,0)])]) | blue |
| 524 | (0.265859, 0.203109) | GeoInterface.Wrappers.Polygon([GeoInterface.Wrappers.LinearRing([(0,0),…(2)…,(0,0)])]) | red |
| 525 | (0.757868, 0.240183) | GeoInterface.Wrappers.Polygon([GeoInterface.Wrappers.LinearRing([(0,0),…(2)…,(0,0)])]) | red |
| 526 | (0.274823, 0.187213) | GeoInterface.Wrappers.Polygon([GeoInterface.Wrappers.LinearRing([(0,0),…(2)…,(0,0)])]) | red |
| 527 | (0.878511, 0.355211) | GeoInterface.Wrappers.Polygon([GeoInterface.Wrappers.LinearRing([(0,0),…(2)…,(0,0)])]) | red |
| 528 | (0.0308513, 0.254636) | GeoInterface.Wrappers.Polygon([GeoInterface.Wrappers.LinearRing([(0,0),…(2)…,(0,0)])]) | blue |
| 529 | (0.195195, 0.527397) | GeoInterface.Wrappers.Polygon([GeoInterface.Wrappers.LinearRing([(0,0),…(2)…,(0,0)])]) | blue |
| 530 | (0.95839, 0.702487) | GeoInterface.Wrappers.Polygon([GeoInterface.Wrappers.LinearRing([(0,0),…(2)…,(0,0)])]) | red |
| 531 | (0.275009, 0.3707) | GeoInterface.Wrappers.Polygon([GeoInterface.Wrappers.LinearRing([(0,0),…(2)…,(0,0)])]) | blue |
| 532 | (0.975067, 0.0197046) | GeoInterface.Wrappers.Polygon([GeoInterface.Wrappers.LinearRing([(0,0),…(2)…,(0,0)])]) | red |
| 533 | (0.524053, 0.580965) | GeoInterface.Wrappers.Polygon([GeoInterface.Wrappers.LinearRing([(0,0),…(2)…,(0,0)])]) | blue |
| 534 | (0.846949, 0.213943) | GeoInterface.Wrappers.Polygon([GeoInterface.Wrappers.LinearRing([(0,0),…(2)…,(0,0)])]) | red |
| 535 | (0.696164, 0.153704) | GeoInterface.Wrappers.Polygon([GeoInterface.Wrappers.LinearRing([(0,0),…(2)…,(0,0)])]) | red |
| 536 | (0.375054, 0.138297) | GeoInterface.Wrappers.Polygon([GeoInterface.Wrappers.LinearRing([(0,0),…(2)…,(0,0)])]) | red |
| 537 | (0.870283, 0.81374) | GeoInterface.Wrappers.Polygon([GeoInterface.Wrappers.LinearRing([(0,0),…(2)…,(0,0)])]) | red |
| 538 | (0.139203, 0.328119) | GeoInterface.Wrappers.Polygon([GeoInterface.Wrappers.LinearRing([(0,0),…(2)…,(0,0)])]) | blue |
| 539 | (0.235606, 0.824752) | GeoInterface.Wrappers.Polygon([GeoInterface.Wrappers.LinearRing([(0,0),…(2)…,(0,0)])]) | blue |
| 540 | (0.233786, 0.0997608) | GeoInterface.Wrappers.Polygon([GeoInterface.Wrappers.LinearRing([(0,0),…(2)…,(0,0)])]) | red |
| 541 | (0.583256, 0.228352) | GeoInterface.Wrappers.Polygon([GeoInterface.Wrappers.LinearRing([(0,0),…(2)…,(0,0)])]) | red |
| 542 | (0.232041, 0.0255117) | GeoInterface.Wrappers.Polygon([GeoInterface.Wrappers.LinearRing([(0,0),…(2)…,(0,0)])]) | red |
| 543 | (0.535619, 0.31598) | GeoInterface.Wrappers.Polygon([GeoInterface.Wrappers.LinearRing([(0,0),…(2)…,(0,0)])]) | red |
| 544 | (0.554529, 0.740327) | GeoInterface.Wrappers.Polygon([GeoInterface.Wrappers.LinearRing([(0,0),…(2)…,(0,0)])]) | blue |
| 545 | (0.920422, 0.782038) | GeoInterface.Wrappers.Polygon([GeoInterface.Wrappers.LinearRing([(0,0),…(2)…,(0,0)])]) | red |
| 546 | (0.399675, 0.334711) | GeoInterface.Wrappers.Polygon([GeoInterface.Wrappers.LinearRing([(0,0),…(2)…,(0,0)])]) | red |
| 547 | (0.611568, 0.347995) | GeoInterface.Wrappers.Polygon([GeoInterface.Wrappers.LinearRing([(0,0),…(2)…,(0,0)])]) | red |
| 548 | (0.892619, 0.170611) | GeoInterface.Wrappers.Polygon([GeoInterface.Wrappers.LinearRing([(0,0),…(2)…,(0,0)])]) | red |
| 549 | (0.64985, 0.856065) | GeoInterface.Wrappers.Polygon([GeoInterface.Wrappers.LinearRing([(0,0),…(2)…,(0,0)])]) | blue |
| 550 | (0.221911, 0.575936) | GeoInterface.Wrappers.Polygon([GeoInterface.Wrappers.LinearRing([(0,0),…(2)…,(0,0)])]) | blue |
| 551 | (0.456045, 0.454573) | GeoInterface.Wrappers.Polygon([GeoInterface.Wrappers.LinearRing([(0,0),…(2)…,(0,0)])]) | red |
| 552 | (0.647231, 0.347913) | GeoInterface.Wrappers.Polygon([GeoInterface.Wrappers.LinearRing([(0,0),…(2)…,(0,0)])]) | red |
| 553 | (0.44468, 0.529874) | GeoInterface.Wrappers.Polygon([GeoInterface.Wrappers.LinearRing([(0,0),…(2)…,(0,0)])]) | blue |
| 554 | (0.719905, 0.822846) | GeoInterface.Wrappers.Polygon([GeoInterface.Wrappers.LinearRing([(0,0),…(2)…,(0,0)])]) | blue |
| 555 | (0.503053, 0.827668) | GeoInterface.Wrappers.Polygon([GeoInterface.Wrappers.LinearRing([(0,0),…(2)…,(0,0)])]) | blue |
| 556 | (0.152286, 0.075755) | GeoInterface.Wrappers.Polygon([GeoInterface.Wrappers.LinearRing([(0,0),…(2)…,(0,0)])]) | red |
| 557 | (0.974648, 0.445083) | GeoInterface.Wrappers.Polygon([GeoInterface.Wrappers.LinearRing([(0,0),…(2)…,(0,0)])]) | red |
| 558 | (0.687521, 0.899053) | GeoInterface.Wrappers.Polygon([GeoInterface.Wrappers.LinearRing([(0,0),…(2)…,(0,0)])]) | blue |
| 559 | (0.82378, 0.812902) | GeoInterface.Wrappers.Polygon([GeoInterface.Wrappers.LinearRing([(0,0),…(2)…,(0,0)])]) | red |
| 560 | (0.670793, 0.788189) | GeoInterface.Wrappers.Polygon([GeoInterface.Wrappers.LinearRing([(0,0),…(2)…,(0,0)])]) | blue |
| 561 | (0.738567, 0.415169) | GeoInterface.Wrappers.Polygon([GeoInterface.Wrappers.LinearRing([(0,0),…(2)…,(0,0)])]) | red |
| 562 | (0.112981, 0.537786) | GeoInterface.Wrappers.Polygon([GeoInterface.Wrappers.LinearRing([(0,0),…(2)…,(0,0)])]) | blue |
| 563 | (0.961584, 0.0548597) | GeoInterface.Wrappers.Polygon([GeoInterface.Wrappers.LinearRing([(0,0),…(2)…,(0,0)])]) | red |
| 564 | (0.238103, 0.49546) | GeoInterface.Wrappers.Polygon([GeoInterface.Wrappers.LinearRing([(0,0),…(2)…,(0,0)])]) | blue |
| 565 | (0.289583, 0.102252) | GeoInterface.Wrappers.Polygon([GeoInterface.Wrappers.LinearRing([(0,0),…(2)…,(0,0)])]) | red |
| 566 | (0.873051, 0.875092) | GeoInterface.Wrappers.Polygon([GeoInterface.Wrappers.LinearRing([(0,0),…(2)…,(0,0)])]) | blue |
| 567 | (0.446781, 0.349298) | GeoInterface.Wrappers.Polygon([GeoInterface.Wrappers.LinearRing([(0,0),…(2)…,(0,0)])]) | red |
| 568 | (0.1149, 0.650692) | GeoInterface.Wrappers.Polygon([GeoInterface.Wrappers.LinearRing([(0,0),…(2)…,(0,0)])]) | blue |
| 569 | (0.359587, 0.522835) | GeoInterface.Wrappers.Polygon([GeoInterface.Wrappers.LinearRing([(0,0),…(2)…,(0,0)])]) | blue |
| 570 | (0.831171, 0.00520275) | GeoInterface.Wrappers.Polygon([GeoInterface.Wrappers.LinearRing([(0,0),…(2)…,(0,0)])]) | red |
| 571 | (0.830404, 0.76272) | GeoInterface.Wrappers.Polygon([GeoInterface.Wrappers.LinearRing([(0,0),…(2)…,(0,0)])]) | red |
| 572 | (0.445531, 0.323748) | GeoInterface.Wrappers.Polygon([GeoInterface.Wrappers.LinearRing([(0,0),…(2)…,(0,0)])]) | red |
| 573 | (0.918384, 0.950398) | GeoInterface.Wrappers.Polygon([GeoInterface.Wrappers.LinearRing([(0,0),…(2)…,(0,0)])]) | blue |
| 574 | (0.384198, 0.927355) | GeoInterface.Wrappers.Polygon([GeoInterface.Wrappers.LinearRing([(0,0),…(2)…,(0,0)])]) | blue |
| 575 | (0.310042, 0.0222986) | GeoInterface.Wrappers.Polygon([GeoInterface.Wrappers.LinearRing([(0,0),…(2)…,(0,0)])]) | red |
| 576 | (0.859678, 0.344829) | GeoInterface.Wrappers.Polygon([GeoInterface.Wrappers.LinearRing([(0,0),…(2)…,(0,0)])]) | red |
| 577 | (0.00635449, 0.233229) | GeoInterface.Wrappers.Polygon([GeoInterface.Wrappers.LinearRing([(0,0),…(2)…,(0,0)])]) | blue |
| 578 | (0.142695, 0.995653) | GeoInterface.Wrappers.Polygon([GeoInterface.Wrappers.LinearRing([(0,0),…(2)…,(0,0)])]) | blue |
| 579 | (0.455466, 0.621078) | GeoInterface.Wrappers.Polygon([GeoInterface.Wrappers.LinearRing([(0,0),…(2)…,(0,0)])]) | blue |
| 580 | (0.820227, 0.753094) | GeoInterface.Wrappers.Polygon([GeoInterface.Wrappers.LinearRing([(0,0),…(2)…,(0,0)])]) | red |
| 581 | (0.621612, 0.646017) | GeoInterface.Wrappers.Polygon([GeoInterface.Wrappers.LinearRing([(0,0),…(2)…,(0,0)])]) | blue |
| 582 | (0.127195, 0.0655237) | GeoInterface.Wrappers.Polygon([GeoInterface.Wrappers.LinearRing([(0,0),…(2)…,(0,0)])]) | red |
| 583 | (0.0874731, 0.662033) | GeoInterface.Wrappers.Polygon([GeoInterface.Wrappers.LinearRing([(0,0),…(2)…,(0,0)])]) | blue |
| 584 | (0.333382, 0.675289) | GeoInterface.Wrappers.Polygon([GeoInterface.Wrappers.LinearRing([(0,0),…(2)…,(0,0)])]) | blue |
| 585 | (0.0408255, 0.559493) | GeoInterface.Wrappers.Polygon([GeoInterface.Wrappers.LinearRing([(0,0),…(2)…,(0,0)])]) | blue |
| 586 | (0.830985, 0.412787) | GeoInterface.Wrappers.Polygon([GeoInterface.Wrappers.LinearRing([(0,0),…(2)…,(0,0)])]) | red |
| 587 | (0.164649, 0.157152) | GeoInterface.Wrappers.Polygon([GeoInterface.Wrappers.LinearRing([(0,0),…(2)…,(0,0)])]) | red |
| 588 | (0.320046, 0.880334) | GeoInterface.Wrappers.Polygon([GeoInterface.Wrappers.LinearRing([(0,0),…(2)…,(0,0)])]) | blue |
| 589 | (0.774296, 0.310365) | GeoInterface.Wrappers.Polygon([GeoInterface.Wrappers.LinearRing([(0,0),…(2)…,(0,0)])]) | red |
| 590 | (0.0259969, 0.711723) | GeoInterface.Wrappers.Polygon([GeoInterface.Wrappers.LinearRing([(0,0),…(2)…,(0,0)])]) | blue |
| 591 | (0.24604, 0.582753) | GeoInterface.Wrappers.Polygon([GeoInterface.Wrappers.LinearRing([(0,0),…(2)…,(0,0)])]) | blue |
| 592 | (0.466873, 0.203558) | GeoInterface.Wrappers.Polygon([GeoInterface.Wrappers.LinearRing([(0,0),…(2)…,(0,0)])]) | red |
| 593 | (0.111816, 0.377899) | GeoInterface.Wrappers.Polygon([GeoInterface.Wrappers.LinearRing([(0,0),…(2)…,(0,0)])]) | blue |
| 594 | (0.986644, 0.206268) | GeoInterface.Wrappers.Polygon([GeoInterface.Wrappers.LinearRing([(0,0),…(2)…,(0,0)])]) | red |
| 595 | (0.360698, 0.148966) | GeoInterface.Wrappers.Polygon([GeoInterface.Wrappers.LinearRing([(0,0),…(2)…,(0,0)])]) | red |
| 596 | (0.434024, 0.244999) | GeoInterface.Wrappers.Polygon([GeoInterface.Wrappers.LinearRing([(0,0),…(2)…,(0,0)])]) | red |
| 597 | (0.0154181, 0.213101) | GeoInterface.Wrappers.Polygon([GeoInterface.Wrappers.LinearRing([(0,0),…(2)…,(0,0)])]) | blue |
| 598 | (0.853429, 0.733523) | GeoInterface.Wrappers.Polygon([GeoInterface.Wrappers.LinearRing([(0,0),…(2)…,(0,0)])]) | red |
| 599 | (0.727234, 0.71893) | GeoInterface.Wrappers.Polygon([GeoInterface.Wrappers.LinearRing([(0,0),…(2)…,(0,0)])]) | red |
| 600 | (0.893321, 0.249569) | GeoInterface.Wrappers.Polygon([GeoInterface.Wrappers.LinearRing([(0,0),…(2)…,(0,0)])]) | red |
| 601 | (0.651559, 0.584326) | GeoInterface.Wrappers.Polygon([GeoInterface.Wrappers.LinearRing([(0,0),…(2)…,(0,0)])]) | red |
| 602 | (0.98777, 0.126999) | GeoInterface.Wrappers.Polygon([GeoInterface.Wrappers.LinearRing([(0,0),…(2)…,(0,0)])]) | red |
| 603 | (0.955807, 0.467456) | GeoInterface.Wrappers.Polygon([GeoInterface.Wrappers.LinearRing([(0,0),…(2)…,(0,0)])]) | red |
| 604 | (0.521539, 0.743811) | GeoInterface.Wrappers.Polygon([GeoInterface.Wrappers.LinearRing([(0,0),…(2)…,(0,0)])]) | blue |
| 605 | (0.686383, 0.0158122) | GeoInterface.Wrappers.Polygon([GeoInterface.Wrappers.LinearRing([(0,0),…(2)…,(0,0)])]) | red |
| 606 | (0.446522, 0.297554) | GeoInterface.Wrappers.Polygon([GeoInterface.Wrappers.LinearRing([(0,0),…(2)…,(0,0)])]) | red |
| 607 | (0.846409, 0.309667) | GeoInterface.Wrappers.Polygon([GeoInterface.Wrappers.LinearRing([(0,0),…(2)…,(0,0)])]) | red |
| 608 | (0.530223, 0.438543) | GeoInterface.Wrappers.Polygon([GeoInterface.Wrappers.LinearRing([(0,0),…(2)…,(0,0)])]) | red |
| 609 | (0.475748, 0.574407) | GeoInterface.Wrappers.Polygon([GeoInterface.Wrappers.LinearRing([(0,0),…(2)…,(0,0)])]) | blue |
| 610 | (0.51319, 0.777284) | GeoInterface.Wrappers.Polygon([GeoInterface.Wrappers.LinearRing([(0,0),…(2)…,(0,0)])]) | blue |
| 611 | (0.12018, 0.411865) | GeoInterface.Wrappers.Polygon([GeoInterface.Wrappers.LinearRing([(0,0),…(2)…,(0,0)])]) | blue |
| 612 | (0.366906, 0.723796) | GeoInterface.Wrappers.Polygon([GeoInterface.Wrappers.LinearRing([(0,0),…(2)…,(0,0)])]) | blue |
| 613 | (0.986911, 0.584668) | GeoInterface.Wrappers.Polygon([GeoInterface.Wrappers.LinearRing([(0,0),…(2)…,(0,0)])]) | red |
| 614 | (0.708746, 0.0266321) | GeoInterface.Wrappers.Polygon([GeoInterface.Wrappers.LinearRing([(0,0),…(2)…,(0,0)])]) | red |
| 615 | (0.70056, 0.965311) | GeoInterface.Wrappers.Polygon([GeoInterface.Wrappers.LinearRing([(0,0),…(2)…,(0,0)])]) | blue |
| 616 | (0.862418, 0.907858) | GeoInterface.Wrappers.Polygon([GeoInterface.Wrappers.LinearRing([(0,0),…(2)…,(0,0)])]) | blue |
| 617 | (0.517906, 0.341454) | GeoInterface.Wrappers.Polygon([GeoInterface.Wrappers.LinearRing([(0,0),…(2)…,(0,0)])]) | red |
| 618 | (0.29799, 0.102347) | GeoInterface.Wrappers.Polygon([GeoInterface.Wrappers.LinearRing([(0,0),…(2)…,(0,0)])]) | red |
| 619 | (0.810164, 0.341877) | GeoInterface.Wrappers.Polygon([GeoInterface.Wrappers.LinearRing([(0,0),…(2)…,(0,0)])]) | red |
| 620 | (0.799606, 0.0423876) | GeoInterface.Wrappers.Polygon([GeoInterface.Wrappers.LinearRing([(0,0),…(2)…,(0,0)])]) | red |
| 621 | (0.976397, 0.720975) | GeoInterface.Wrappers.Polygon([GeoInterface.Wrappers.LinearRing([(0,0),…(2)…,(0,0)])]) | red |
| 622 | (0.534442, 0.0449375) | GeoInterface.Wrappers.Polygon([GeoInterface.Wrappers.LinearRing([(0,0),…(2)…,(0,0)])]) | red |
| 623 | (0.677458, 0.858528) | GeoInterface.Wrappers.Polygon([GeoInterface.Wrappers.LinearRing([(0,0),…(2)…,(0,0)])]) | blue |
| 624 | (0.6345, 0.932006) | GeoInterface.Wrappers.Polygon([GeoInterface.Wrappers.LinearRing([(0,0),…(2)…,(0,0)])]) | blue |
| 625 | (0.115693, 0.829063) | GeoInterface.Wrappers.Polygon([GeoInterface.Wrappers.LinearRing([(0,0),…(2)…,(0,0)])]) | blue |
| 626 | (0.722914, 0.240283) | GeoInterface.Wrappers.Polygon([GeoInterface.Wrappers.LinearRing([(0,0),…(2)…,(0,0)])]) | red |
| 627 | (0.432528, 0.351231) | GeoInterface.Wrappers.Polygon([GeoInterface.Wrappers.LinearRing([(0,0),…(2)…,(0,0)])]) | red |
| 628 | (0.418161, 0.556399) | GeoInterface.Wrappers.Polygon([GeoInterface.Wrappers.LinearRing([(0,0),…(2)…,(0,0)])]) | blue |
| 629 | (0.205215, 0.861065) | GeoInterface.Wrappers.Polygon([GeoInterface.Wrappers.LinearRing([(0,0),…(2)…,(0,0)])]) | blue |
| 630 | (0.93857, 0.199317) | GeoInterface.Wrappers.Polygon([GeoInterface.Wrappers.LinearRing([(0,0),…(2)…,(0,0)])]) | red |
| 631 | (0.619588, 0.360044) | GeoInterface.Wrappers.Polygon([GeoInterface.Wrappers.LinearRing([(0,0),…(2)…,(0,0)])]) | red |
| 632 | (0.617926, 0.789823) | GeoInterface.Wrappers.Polygon([GeoInterface.Wrappers.LinearRing([(0,0),…(2)…,(0,0)])]) | blue |
| 633 | (0.193281, 0.258262) | GeoInterface.Wrappers.Polygon([GeoInterface.Wrappers.LinearRing([(0,0),…(2)…,(0,0)])]) | blue |
| 634 | (0.391889, 0.68913) | GeoInterface.Wrappers.Polygon([GeoInterface.Wrappers.LinearRing([(0,0),…(2)…,(0,0)])]) | blue |
| 635 | (0.759687, 0.621561) | GeoInterface.Wrappers.Polygon([GeoInterface.Wrappers.LinearRing([(0,0),…(2)…,(0,0)])]) | red |
| 636 | (0.125648, 0.620642) | GeoInterface.Wrappers.Polygon([GeoInterface.Wrappers.LinearRing([(0,0),…(2)…,(0,0)])]) | blue |
| 637 | (0.938557, 0.41254) | GeoInterface.Wrappers.Polygon([GeoInterface.Wrappers.LinearRing([(0,0),…(2)…,(0,0)])]) | red |
| 638 | (0.657833, 0.0689095) | GeoInterface.Wrappers.Polygon([GeoInterface.Wrappers.LinearRing([(0,0),…(2)…,(0,0)])]) | red |
| 639 | (0.100265, 0.878236) | GeoInterface.Wrappers.Polygon([GeoInterface.Wrappers.LinearRing([(0,0),…(2)…,(0,0)])]) | blue |
| 640 | (0.475584, 0.28182) | GeoInterface.Wrappers.Polygon([GeoInterface.Wrappers.LinearRing([(0,0),…(2)…,(0,0)])]) | red |
| 641 | (0.945943, 0.00459685) | GeoInterface.Wrappers.Polygon([GeoInterface.Wrappers.LinearRing([(0,0),…(2)…,(0,0)])]) | red |
| 642 | (0.0977924, 0.234637) | GeoInterface.Wrappers.Polygon([GeoInterface.Wrappers.LinearRing([(0,0),…(2)…,(0,0)])]) | blue |
| 643 | (0.96587, 0.701585) | GeoInterface.Wrappers.Polygon([GeoInterface.Wrappers.LinearRing([(0,0),…(2)…,(0,0)])]) | red |
| 644 | (0.0697294, 0.569004) | GeoInterface.Wrappers.Polygon([GeoInterface.Wrappers.LinearRing([(0,0),…(2)…,(0,0)])]) | blue |
| 645 | (0.868821, 0.458273) | GeoInterface.Wrappers.Polygon([GeoInterface.Wrappers.LinearRing([(0,0),…(2)…,(0,0)])]) | red |
| 646 | (0.443105, 0.5748) | GeoInterface.Wrappers.Polygon([GeoInterface.Wrappers.LinearRing([(0,0),…(2)…,(0,0)])]) | blue |
| 647 | (0.284437, 0.574431) | GeoInterface.Wrappers.Polygon([GeoInterface.Wrappers.LinearRing([(0,0),…(2)…,(0,0)])]) | blue |
| 648 | (0.264946, 0.512709) | GeoInterface.Wrappers.Polygon([GeoInterface.Wrappers.LinearRing([(0,0),…(2)…,(0,0)])]) | blue |
| 649 | (0.39062, 0.310038) | GeoInterface.Wrappers.Polygon([GeoInterface.Wrappers.LinearRing([(0,0),…(2)…,(0,0)])]) | red |
| 650 | (0.705214, 0.579916) | GeoInterface.Wrappers.Polygon([GeoInterface.Wrappers.LinearRing([(0,0),…(2)…,(0,0)])]) | red |
| 651 | (0.025627, 0.821358) | GeoInterface.Wrappers.Polygon([GeoInterface.Wrappers.LinearRing([(0,0),…(2)…,(0,0)])]) | blue |
| 652 | (0.562203, 0.156025) | GeoInterface.Wrappers.Polygon([GeoInterface.Wrappers.LinearRing([(0,0),…(2)…,(0,0)])]) | red |
| 653 | (0.913841, 0.515223) | GeoInterface.Wrappers.Polygon([GeoInterface.Wrappers.LinearRing([(0,0),…(2)…,(0,0)])]) | red |
| 654 | (0.577616, 0.574799) | GeoInterface.Wrappers.Polygon([GeoInterface.Wrappers.LinearRing([(0,0),…(2)…,(0,0)])]) | red |
| 655 | (0.208567, 0.309281) | GeoInterface.Wrappers.Polygon([GeoInterface.Wrappers.LinearRing([(0,0),…(2)…,(0,0)])]) | blue |
| 656 | (0.520291, 0.519419) | GeoInterface.Wrappers.Polygon([GeoInterface.Wrappers.LinearRing([(0,0),…(2)…,(0,0)])]) | red |
| 657 | (0.7594, 0.849765) | GeoInterface.Wrappers.Polygon([GeoInterface.Wrappers.LinearRing([(0,0),…(2)…,(0,0)])]) | blue |
| 658 | (0.765692, 0.0794916) | GeoInterface.Wrappers.Polygon([GeoInterface.Wrappers.LinearRing([(0,0),…(2)…,(0,0)])]) | red |
| 659 | (0.051152, 0.264052) | GeoInterface.Wrappers.Polygon([GeoInterface.Wrappers.LinearRing([(0,0),…(2)…,(0,0)])]) | blue |
| 660 | (0.567499, 0.218079) | GeoInterface.Wrappers.Polygon([GeoInterface.Wrappers.LinearRing([(0,0),…(2)…,(0,0)])]) | red |
| 661 | (0.0314474, 0.169978) | GeoInterface.Wrappers.Polygon([GeoInterface.Wrappers.LinearRing([(0,0),…(2)…,(0,0)])]) | blue |
| 662 | (0.781076, 0.322549) | GeoInterface.Wrappers.Polygon([GeoInterface.Wrappers.LinearRing([(0,0),…(2)…,(0,0)])]) | red |
| 663 | (0.336025, 0.719216) | GeoInterface.Wrappers.Polygon([GeoInterface.Wrappers.LinearRing([(0,0),…(2)…,(0,0)])]) | blue |
| 664 | (0.840123, 0.91826) | GeoInterface.Wrappers.Polygon([GeoInterface.Wrappers.LinearRing([(0,0),…(2)…,(0,0)])]) | blue |
| 665 | (0.704992, 0.385284) | GeoInterface.Wrappers.Polygon([GeoInterface.Wrappers.LinearRing([(0,0),…(2)…,(0,0)])]) | red |
| 666 | (0.245082, 0.927742) | GeoInterface.Wrappers.Polygon([GeoInterface.Wrappers.LinearRing([(0,0),…(2)…,(0,0)])]) | blue |
| 667 | (0.842571, 0.549103) | GeoInterface.Wrappers.Polygon([GeoInterface.Wrappers.LinearRing([(0,0),…(2)…,(0,0)])]) | red |
| 668 | (0.777198, 0.118752) | GeoInterface.Wrappers.Polygon([GeoInterface.Wrappers.LinearRing([(0,0),…(2)…,(0,0)])]) | red |
| 669 | (0.973571, 0.284284) | GeoInterface.Wrappers.Polygon([GeoInterface.Wrappers.LinearRing([(0,0),…(2)…,(0,0)])]) | red |
| 670 | (0.862577, 0.123279) | GeoInterface.Wrappers.Polygon([GeoInterface.Wrappers.LinearRing([(0,0),…(2)…,(0,0)])]) | red |
| 671 | (0.36895, 0.0667338) | GeoInterface.Wrappers.Polygon([GeoInterface.Wrappers.LinearRing([(0,0),…(2)…,(0,0)])]) | red |
| 672 | (0.776074, 0.487724) | GeoInterface.Wrappers.Polygon([GeoInterface.Wrappers.LinearRing([(0,0),…(2)…,(0,0)])]) | red |
| 673 | (0.626803, 0.440558) | GeoInterface.Wrappers.Polygon([GeoInterface.Wrappers.LinearRing([(0,0),…(2)…,(0,0)])]) | red |
| 674 | (0.897212, 0.3626) | GeoInterface.Wrappers.Polygon([GeoInterface.Wrappers.LinearRing([(0,0),…(2)…,(0,0)])]) | red |
| 675 | (0.201318, 0.290605) | GeoInterface.Wrappers.Polygon([GeoInterface.Wrappers.LinearRing([(0,0),…(2)…,(0,0)])]) | blue |
| 676 | (0.789014, 0.791334) | GeoInterface.Wrappers.Polygon([GeoInterface.Wrappers.LinearRing([(0,0),…(2)…,(0,0)])]) | blue |
| 677 | (0.339249, 0.293718) | GeoInterface.Wrappers.Polygon([GeoInterface.Wrappers.LinearRing([(0,0),…(2)…,(0,0)])]) | red |
| 678 | (0.998881, 0.0485662) | GeoInterface.Wrappers.Polygon([GeoInterface.Wrappers.LinearRing([(0,0),…(2)…,(0,0)])]) | red |
| 679 | (0.185607, 0.744115) | GeoInterface.Wrappers.Polygon([GeoInterface.Wrappers.LinearRing([(0,0),…(2)…,(0,0)])]) | blue |
| 680 | (0.244652, 0.728196) | GeoInterface.Wrappers.Polygon([GeoInterface.Wrappers.LinearRing([(0,0),…(2)…,(0,0)])]) | blue |
| 681 | (0.219772, 0.552666) | GeoInterface.Wrappers.Polygon([GeoInterface.Wrappers.LinearRing([(0,0),…(2)…,(0,0)])]) | blue |
| 682 | (0.606423, 0.334531) | GeoInterface.Wrappers.Polygon([GeoInterface.Wrappers.LinearRing([(0,0),…(2)…,(0,0)])]) | red |
| 683 | (0.338749, 0.4699) | GeoInterface.Wrappers.Polygon([GeoInterface.Wrappers.LinearRing([(0,0),…(2)…,(0,0)])]) | blue |
| 684 | (0.69833, 0.893105) | GeoInterface.Wrappers.Polygon([GeoInterface.Wrappers.LinearRing([(0,0),…(2)…,(0,0)])]) | blue |
| 685 | (0.114877, 0.0214488) | GeoInterface.Wrappers.Polygon([GeoInterface.Wrappers.LinearRing([(0,0),…(2)…,(0,0)])]) | red |
| 686 | (0.984924, 0.607132) | GeoInterface.Wrappers.Polygon([GeoInterface.Wrappers.LinearRing([(0,0),…(2)…,(0,0)])]) | red |
| 687 | (0.741846, 0.841427) | GeoInterface.Wrappers.Polygon([GeoInterface.Wrappers.LinearRing([(0,0),…(2)…,(0,0)])]) | blue |
| 688 | (0.143739, 0.772202) | GeoInterface.Wrappers.Polygon([GeoInterface.Wrappers.LinearRing([(0,0),…(2)…,(0,0)])]) | blue |
| 689 | (0.327828, 0.720211) | GeoInterface.Wrappers.Polygon([GeoInterface.Wrappers.LinearRing([(0,0),…(2)…,(0,0)])]) | blue |
| 690 | (0.587425, 0.701309) | GeoInterface.Wrappers.Polygon([GeoInterface.Wrappers.LinearRing([(0,0),…(2)…,(0,0)])]) | blue |
| 691 | (0.267594, 0.362441) | GeoInterface.Wrappers.Polygon([GeoInterface.Wrappers.LinearRing([(0,0),…(2)…,(0,0)])]) | blue |
| 692 | (0.376764, 0.412976) | GeoInterface.Wrappers.Polygon([GeoInterface.Wrappers.LinearRing([(0,0),…(2)…,(0,0)])]) | blue |
| 693 | (0.895815, 0.973681) | GeoInterface.Wrappers.Polygon([GeoInterface.Wrappers.LinearRing([(0,0),…(2)…,(0,0)])]) | blue |
| 694 | (0.664939, 0.785651) | GeoInterface.Wrappers.Polygon([GeoInterface.Wrappers.LinearRing([(0,0),…(2)…,(0,0)])]) | blue |
| 695 | (0.141065, 0.0269581) | GeoInterface.Wrappers.Polygon([GeoInterface.Wrappers.LinearRing([(0,0),…(2)…,(0,0)])]) | red |
| 696 | (0.497179, 0.0223346) | GeoInterface.Wrappers.Polygon([GeoInterface.Wrappers.LinearRing([(0,0),…(2)…,(0,0)])]) | red |
| 697 | (0.135838, 0.970052) | GeoInterface.Wrappers.Polygon([GeoInterface.Wrappers.LinearRing([(0,0),…(2)…,(0,0)])]) | blue |
| 698 | (0.489956, 0.403172) | GeoInterface.Wrappers.Polygon([GeoInterface.Wrappers.LinearRing([(0,0),…(2)…,(0,0)])]) | red |
| 699 | (0.157078, 0.659316) | GeoInterface.Wrappers.Polygon([GeoInterface.Wrappers.LinearRing([(0,0),…(2)…,(0,0)])]) | blue |
| 700 | (0.916165, 0.0539145) | GeoInterface.Wrappers.Polygon([GeoInterface.Wrappers.LinearRing([(0,0),…(2)…,(0,0)])]) | red |
| 701 | (0.40159, 0.647238) | GeoInterface.Wrappers.Polygon([GeoInterface.Wrappers.LinearRing([(0,0),…(2)…,(0,0)])]) | blue |
| 702 | (0.765909, 0.652325) | GeoInterface.Wrappers.Polygon([GeoInterface.Wrappers.LinearRing([(0,0),…(2)…,(0,0)])]) | red |
| 703 | (0.821865, 0.684846) | GeoInterface.Wrappers.Polygon([GeoInterface.Wrappers.LinearRing([(0,0),…(2)…,(0,0)])]) | red |
| 704 | (0.119873, 0.545836) | GeoInterface.Wrappers.Polygon([GeoInterface.Wrappers.LinearRing([(0,0),…(2)…,(0,0)])]) | blue |
| 705 | (0.476932, 0.281041) | GeoInterface.Wrappers.Polygon([GeoInterface.Wrappers.LinearRing([(0,0),…(2)…,(0,0)])]) | red |
| 706 | (0.869808, 0.217187) | GeoInterface.Wrappers.Polygon([GeoInterface.Wrappers.LinearRing([(0,0),…(2)…,(0,0)])]) | red |
| 707 | (0.564162, 0.558958) | GeoInterface.Wrappers.Polygon([GeoInterface.Wrappers.LinearRing([(0,0),…(2)…,(0,0)])]) | red |
| 708 | (0.950908, 0.375009) | GeoInterface.Wrappers.Polygon([GeoInterface.Wrappers.LinearRing([(0,0),…(2)…,(0,0)])]) | red |
| 709 | (0.73344, 0.31463) | GeoInterface.Wrappers.Polygon([GeoInterface.Wrappers.LinearRing([(0,0),…(2)…,(0,0)])]) | red |
| 710 | (0.228236, 0.674748) | GeoInterface.Wrappers.Polygon([GeoInterface.Wrappers.LinearRing([(0,0),…(2)…,(0,0)])]) | blue |
| 711 | (0.469677, 0.0722683) | GeoInterface.Wrappers.Polygon([GeoInterface.Wrappers.LinearRing([(0,0),…(2)…,(0,0)])]) | red |
| 712 | (0.775404, 0.0979888) | GeoInterface.Wrappers.Polygon([GeoInterface.Wrappers.LinearRing([(0,0),…(2)…,(0,0)])]) | red |
| 713 | (0.285758, 0.188179) | GeoInterface.Wrappers.Polygon([GeoInterface.Wrappers.LinearRing([(0,0),…(2)…,(0,0)])]) | red |
| 714 | (0.576768, 0.615993) | GeoInterface.Wrappers.Polygon([GeoInterface.Wrappers.LinearRing([(0,0),…(2)…,(0,0)])]) | blue |
| 715 | (0.925054, 0.79297) | GeoInterface.Wrappers.Polygon([GeoInterface.Wrappers.LinearRing([(0,0),…(2)…,(0,0)])]) | red |
| 716 | (0.150327, 0.525932) | GeoInterface.Wrappers.Polygon([GeoInterface.Wrappers.LinearRing([(0,0),…(2)…,(0,0)])]) | blue |
| 717 | (0.737082, 0.590548) | GeoInterface.Wrappers.Polygon([GeoInterface.Wrappers.LinearRing([(0,0),…(2)…,(0,0)])]) | red |
| 718 | (0.266388, 0.492251) | GeoInterface.Wrappers.Polygon([GeoInterface.Wrappers.LinearRing([(0,0),…(2)…,(0,0)])]) | blue |
| 719 | (0.355493, 0.277799) | GeoInterface.Wrappers.Polygon([GeoInterface.Wrappers.LinearRing([(0,0),…(2)…,(0,0)])]) | red |
| 720 | (0.725809, 0.117988) | GeoInterface.Wrappers.Polygon([GeoInterface.Wrappers.LinearRing([(0,0),…(2)…,(0,0)])]) | red |
| 721 | (0.26825, 0.847319) | GeoInterface.Wrappers.Polygon([GeoInterface.Wrappers.LinearRing([(0,0),…(2)…,(0,0)])]) | blue |
| 722 | (0.749272, 0.7738) | GeoInterface.Wrappers.Polygon([GeoInterface.Wrappers.LinearRing([(0,0),…(2)…,(0,0)])]) | blue |
| 723 | (0.115055, 0.685786) | GeoInterface.Wrappers.Polygon([GeoInterface.Wrappers.LinearRing([(0,0),…(2)…,(0,0)])]) | blue |
| 724 | (0.943672, 0.466053) | GeoInterface.Wrappers.Polygon([GeoInterface.Wrappers.LinearRing([(0,0),…(2)…,(0,0)])]) | red |
| 725 | (0.500712, 0.191865) | GeoInterface.Wrappers.Polygon([GeoInterface.Wrappers.LinearRing([(0,0),…(2)…,(0,0)])]) | red |
| 726 | (0.904067, 0.432824) | GeoInterface.Wrappers.Polygon([GeoInterface.Wrappers.LinearRing([(0,0),…(2)…,(0,0)])]) | red |
| 727 | (0.866876, 0.49009) | GeoInterface.Wrappers.Polygon([GeoInterface.Wrappers.LinearRing([(0,0),…(2)…,(0,0)])]) | red |
| 728 | (0.855667, 0.97901) | GeoInterface.Wrappers.Polygon([GeoInterface.Wrappers.LinearRing([(0,0),…(2)…,(0,0)])]) | blue |
| 729 | (0.29022, 0.445256) | GeoInterface.Wrappers.Polygon([GeoInterface.Wrappers.LinearRing([(0,0),…(2)…,(0,0)])]) | blue |
| 730 | (0.102209, 0.448947) | GeoInterface.Wrappers.Polygon([GeoInterface.Wrappers.LinearRing([(0,0),…(2)…,(0,0)])]) | blue |
| 731 | (0.563842, 0.122497) | GeoInterface.Wrappers.Polygon([GeoInterface.Wrappers.LinearRing([(0,0),…(2)…,(0,0)])]) | red |
| 732 | (0.551464, 0.437659) | GeoInterface.Wrappers.Polygon([GeoInterface.Wrappers.LinearRing([(0,0),…(2)…,(0,0)])]) | red |
| 733 | (0.638006, 0.832523) | GeoInterface.Wrappers.Polygon([GeoInterface.Wrappers.LinearRing([(0,0),…(2)…,(0,0)])]) | blue |
| 734 | (0.17124, 0.835519) | GeoInterface.Wrappers.Polygon([GeoInterface.Wrappers.LinearRing([(0,0),…(2)…,(0,0)])]) | blue |
| 735 | (0.227074, 0.784741) | GeoInterface.Wrappers.Polygon([GeoInterface.Wrappers.LinearRing([(0,0),…(2)…,(0,0)])]) | blue |
| 736 | (0.503844, 0.118179) | GeoInterface.Wrappers.Polygon([GeoInterface.Wrappers.LinearRing([(0,0),…(2)…,(0,0)])]) | red |
| 737 | (0.946417, 0.943019) | GeoInterface.Wrappers.Polygon([GeoInterface.Wrappers.LinearRing([(0,0),…(2)…,(0,0)])]) | red |
| 738 | (0.0739752, 0.244334) | GeoInterface.Wrappers.Polygon([GeoInterface.Wrappers.LinearRing([(0,0),…(2)…,(0,0)])]) | blue |
| 739 | (0.18251, 0.0425183) | GeoInterface.Wrappers.Polygon([GeoInterface.Wrappers.LinearRing([(0,0),…(2)…,(0,0)])]) | red |
| 740 | (0.397495, 0.0243435) | GeoInterface.Wrappers.Polygon([GeoInterface.Wrappers.LinearRing([(0,0),…(2)…,(0,0)])]) | red |
| 741 | (0.260032, 0.717593) | GeoInterface.Wrappers.Polygon([GeoInterface.Wrappers.LinearRing([(0,0),…(2)…,(0,0)])]) | blue |
| 742 | (0.634257, 0.169332) | GeoInterface.Wrappers.Polygon([GeoInterface.Wrappers.LinearRing([(0,0),…(2)…,(0,0)])]) | red |
| 743 | (0.780738, 0.369126) | GeoInterface.Wrappers.Polygon([GeoInterface.Wrappers.LinearRing([(0,0),…(2)…,(0,0)])]) | red |
| 744 | (0.635372, 0.823221) | GeoInterface.Wrappers.Polygon([GeoInterface.Wrappers.LinearRing([(0,0),…(2)…,(0,0)])]) | blue |
| 745 | (0.434818, 0.882241) | GeoInterface.Wrappers.Polygon([GeoInterface.Wrappers.LinearRing([(0,0),…(2)…,(0,0)])]) | blue |
| 746 | (0.505592, 0.58595) | GeoInterface.Wrappers.Polygon([GeoInterface.Wrappers.LinearRing([(0,0),…(2)…,(0,0)])]) | blue |
| 747 | (0.525359, 0.338845) | GeoInterface.Wrappers.Polygon([GeoInterface.Wrappers.LinearRing([(0,0),…(2)…,(0,0)])]) | red |
| 748 | (0.276998, 0.161618) | GeoInterface.Wrappers.Polygon([GeoInterface.Wrappers.LinearRing([(0,0),…(2)…,(0,0)])]) | red |
| 749 | (0.892803, 0.0920455) | GeoInterface.Wrappers.Polygon([GeoInterface.Wrappers.LinearRing([(0,0),…(2)…,(0,0)])]) | red |
| 750 | (0.869025, 0.574358) | GeoInterface.Wrappers.Polygon([GeoInterface.Wrappers.LinearRing([(0,0),…(2)…,(0,0)])]) | red |
| 751 | (0.408166, 0.753022) | GeoInterface.Wrappers.Polygon([GeoInterface.Wrappers.LinearRing([(0,0),…(2)…,(0,0)])]) | blue |
| 752 | (0.120441, 0.784691) | GeoInterface.Wrappers.Polygon([GeoInterface.Wrappers.LinearRing([(0,0),…(2)…,(0,0)])]) | blue |
| 753 | (0.0516723, 0.35097) | GeoInterface.Wrappers.Polygon([GeoInterface.Wrappers.LinearRing([(0,0),…(2)…,(0,0)])]) | blue |
| 754 | (0.566634, 0.399469) | GeoInterface.Wrappers.Polygon([GeoInterface.Wrappers.LinearRing([(0,0),…(2)…,(0,0)])]) | red |
| 755 | (0.827331, 0.623977) | GeoInterface.Wrappers.Polygon([GeoInterface.Wrappers.LinearRing([(0,0),…(2)…,(0,0)])]) | red |
| 756 | (0.544812, 0.984289) | GeoInterface.Wrappers.Polygon([GeoInterface.Wrappers.LinearRing([(0,0),…(2)…,(0,0)])]) | blue |
| 757 | (0.906831, 0.771004) | GeoInterface.Wrappers.Polygon([GeoInterface.Wrappers.LinearRing([(0,0),…(2)…,(0,0)])]) | red |
| 758 | (0.68451, 0.601365) | GeoInterface.Wrappers.Polygon([GeoInterface.Wrappers.LinearRing([(0,0),…(2)…,(0,0)])]) | red |
| 759 | (0.601682, 0.350825) | GeoInterface.Wrappers.Polygon([GeoInterface.Wrappers.LinearRing([(0,0),…(2)…,(0,0)])]) | red |
| 760 | (0.826307, 0.764592) | GeoInterface.Wrappers.Polygon([GeoInterface.Wrappers.LinearRing([(0,0),…(2)…,(0,0)])]) | red |
| 761 | (0.973026, 0.397924) | GeoInterface.Wrappers.Polygon([GeoInterface.Wrappers.LinearRing([(0,0),…(2)…,(0,0)])]) | red |
| 762 | (0.658138, 0.113562) | GeoInterface.Wrappers.Polygon([GeoInterface.Wrappers.LinearRing([(0,0),…(2)…,(0,0)])]) | red |
| 763 | (0.714921, 0.533209) | GeoInterface.Wrappers.Polygon([GeoInterface.Wrappers.LinearRing([(0,0),…(2)…,(0,0)])]) | red |
| 764 | (0.850135, 0.388019) | GeoInterface.Wrappers.Polygon([GeoInterface.Wrappers.LinearRing([(0,0),…(2)…,(0,0)])]) | red |
| 765 | (0.572937, 0.400555) | GeoInterface.Wrappers.Polygon([GeoInterface.Wrappers.LinearRing([(0,0),…(2)…,(0,0)])]) | red |
| 766 | (0.13494, 0.522774) | GeoInterface.Wrappers.Polygon([GeoInterface.Wrappers.LinearRing([(0,0),…(2)…,(0,0)])]) | blue |
| 767 | (0.790076, 0.063756) | GeoInterface.Wrappers.Polygon([GeoInterface.Wrappers.LinearRing([(0,0),…(2)…,(0,0)])]) | red |
| 768 | (0.510896, 0.45444) | GeoInterface.Wrappers.Polygon([GeoInterface.Wrappers.LinearRing([(0,0),…(2)…,(0,0)])]) | red |
| 769 | (0.736559, 0.606369) | GeoInterface.Wrappers.Polygon([GeoInterface.Wrappers.LinearRing([(0,0),…(2)…,(0,0)])]) | red |
| 770 | (0.470634, 0.0272112) | GeoInterface.Wrappers.Polygon([GeoInterface.Wrappers.LinearRing([(0,0),…(2)…,(0,0)])]) | red |
| 771 | (0.473662, 0.243333) | GeoInterface.Wrappers.Polygon([GeoInterface.Wrappers.LinearRing([(0,0),…(2)…,(0,0)])]) | red |
| 772 | (0.168566, 0.168018) | GeoInterface.Wrappers.Polygon([GeoInterface.Wrappers.LinearRing([(0,0),…(2)…,(0,0)])]) | red |
| 773 | (0.445432, 0.120899) | GeoInterface.Wrappers.Polygon([GeoInterface.Wrappers.LinearRing([(0,0),…(2)…,(0,0)])]) | red |
| 774 | (0.529556, 0.904464) | GeoInterface.Wrappers.Polygon([GeoInterface.Wrappers.LinearRing([(0,0),…(2)…,(0,0)])]) | blue |
| 775 | (0.816633, 0.650737) | GeoInterface.Wrappers.Polygon([GeoInterface.Wrappers.LinearRing([(0,0),…(2)…,(0,0)])]) | red |
| 776 | (0.470372, 0.249073) | GeoInterface.Wrappers.Polygon([GeoInterface.Wrappers.LinearRing([(0,0),…(2)…,(0,0)])]) | red |
| 777 | (0.0544332, 0.2891) | GeoInterface.Wrappers.Polygon([GeoInterface.Wrappers.LinearRing([(0,0),…(2)…,(0,0)])]) | blue |
| 778 | (0.920174, 0.677902) | GeoInterface.Wrappers.Polygon([GeoInterface.Wrappers.LinearRing([(0,0),…(2)…,(0,0)])]) | red |
| 779 | (0.638687, 0.618021) | GeoInterface.Wrappers.Polygon([GeoInterface.Wrappers.LinearRing([(0,0),…(2)…,(0,0)])]) | red |
| 780 | (0.919442, 0.715071) | GeoInterface.Wrappers.Polygon([GeoInterface.Wrappers.LinearRing([(0,0),…(2)…,(0,0)])]) | red |
| 781 | (0.00340729, 0.981493) | GeoInterface.Wrappers.Polygon([GeoInterface.Wrappers.LinearRing([(0,0),…(2)…,(0,0)])]) | blue |
| 782 | (0.520955, 0.952642) | GeoInterface.Wrappers.Polygon([GeoInterface.Wrappers.LinearRing([(0,0),…(2)…,(0,0)])]) | blue |
| 783 | (0.159888, 0.393679) | GeoInterface.Wrappers.Polygon([GeoInterface.Wrappers.LinearRing([(0,0),…(2)…,(0,0)])]) | blue |
| 784 | (0.800508, 0.365944) | GeoInterface.Wrappers.Polygon([GeoInterface.Wrappers.LinearRing([(0,0),…(2)…,(0,0)])]) | red |
| 785 | (0.520104, 0.434183) | GeoInterface.Wrappers.Polygon([GeoInterface.Wrappers.LinearRing([(0,0),…(2)…,(0,0)])]) | red |
| 786 | (0.445445, 0.966584) | GeoInterface.Wrappers.Polygon([GeoInterface.Wrappers.LinearRing([(0,0),…(2)…,(0,0)])]) | blue |
| 787 | (0.0882398, 0.200098) | GeoInterface.Wrappers.Polygon([GeoInterface.Wrappers.LinearRing([(0,0),…(2)…,(0,0)])]) | blue |
| 788 | (0.49735, 0.97376) | GeoInterface.Wrappers.Polygon([GeoInterface.Wrappers.LinearRing([(0,0),…(2)…,(0,0)])]) | blue |
| 789 | (0.971737, 0.220943) | GeoInterface.Wrappers.Polygon([GeoInterface.Wrappers.LinearRing([(0,0),…(2)…,(0,0)])]) | red |
| 790 | (0.0303721, 0.191477) | GeoInterface.Wrappers.Polygon([GeoInterface.Wrappers.LinearRing([(0,0),…(2)…,(0,0)])]) | blue |
| 791 | (0.0949234, 0.048354) | GeoInterface.Wrappers.Polygon([GeoInterface.Wrappers.LinearRing([(0,0),…(2)…,(0,0)])]) | red |
| 792 | (0.136523, 0.288391) | GeoInterface.Wrappers.Polygon([GeoInterface.Wrappers.LinearRing([(0,0),…(2)…,(0,0)])]) | blue |
| 793 | (0.800411, 0.781455) | GeoInterface.Wrappers.Polygon([GeoInterface.Wrappers.LinearRing([(0,0),…(2)…,(0,0)])]) | red |
| 794 | (0.0110673, 0.325113) | GeoInterface.Wrappers.Polygon([GeoInterface.Wrappers.LinearRing([(0,0),…(2)…,(0,0)])]) | blue |
| 795 | (0.444923, 0.834987) | GeoInterface.Wrappers.Polygon([GeoInterface.Wrappers.LinearRing([(0,0),…(2)…,(0,0)])]) | blue |
| 796 | (0.13697, 0.293813) | GeoInterface.Wrappers.Polygon([GeoInterface.Wrappers.LinearRing([(0,0),…(2)…,(0,0)])]) | blue |
| 797 | (0.0595138, 0.610716) | GeoInterface.Wrappers.Polygon([GeoInterface.Wrappers.LinearRing([(0,0),…(2)…,(0,0)])]) | blue |
| 798 | (0.0830107, 0.0196831) | GeoInterface.Wrappers.Polygon([GeoInterface.Wrappers.LinearRing([(0,0),…(2)…,(0,0)])]) | red |
| 799 | (0.952095, 0.54266) | GeoInterface.Wrappers.Polygon([GeoInterface.Wrappers.LinearRing([(0,0),…(2)…,(0,0)])]) | red |
| 800 | (0.318106, 0.423595) | GeoInterface.Wrappers.Polygon([GeoInterface.Wrappers.LinearRing([(0,0),…(2)…,(0,0)])]) | blue |
| 801 | (0.381745, 0.24128) | GeoInterface.Wrappers.Polygon([GeoInterface.Wrappers.LinearRing([(0,0),…(2)…,(0,0)])]) | red |
| 802 | (0.465881, 0.873697) | GeoInterface.Wrappers.Polygon([GeoInterface.Wrappers.LinearRing([(0,0),…(2)…,(0,0)])]) | blue |
| 803 | (0.240616, 0.163476) | GeoInterface.Wrappers.Polygon([GeoInterface.Wrappers.LinearRing([(0,0),…(2)…,(0,0)])]) | red |
| 804 | (0.499543, 0.116307) | GeoInterface.Wrappers.Polygon([GeoInterface.Wrappers.LinearRing([(0,0),…(2)…,(0,0)])]) | red |
| 805 | (0.631442, 0.386448) | GeoInterface.Wrappers.Polygon([GeoInterface.Wrappers.LinearRing([(0,0),…(2)…,(0,0)])]) | red |
| 806 | (0.325967, 0.894481) | GeoInterface.Wrappers.Polygon([GeoInterface.Wrappers.LinearRing([(0,0),…(2)…,(0,0)])]) | blue |
| 807 | (0.231982, 0.621836) | GeoInterface.Wrappers.Polygon([GeoInterface.Wrappers.LinearRing([(0,0),…(2)…,(0,0)])]) | blue |
| 808 | (0.385874, 0.0272165) | GeoInterface.Wrappers.Polygon([GeoInterface.Wrappers.LinearRing([(0,0),…(2)…,(0,0)])]) | red |
| 809 | (0.565682, 0.893605) | GeoInterface.Wrappers.Polygon([GeoInterface.Wrappers.LinearRing([(0,0),…(2)…,(0,0)])]) | blue |
| 810 | (0.624781, 0.539932) | GeoInterface.Wrappers.Polygon([GeoInterface.Wrappers.LinearRing([(0,0),…(2)…,(0,0)])]) | red |
| 811 | (0.626384, 0.157832) | GeoInterface.Wrappers.Polygon([GeoInterface.Wrappers.LinearRing([(0,0),…(2)…,(0,0)])]) | red |
| 812 | (0.138575, 0.220427) | GeoInterface.Wrappers.Polygon([GeoInterface.Wrappers.LinearRing([(0,0),…(2)…,(0,0)])]) | blue |
| 813 | (0.0301038, 0.563989) | GeoInterface.Wrappers.Polygon([GeoInterface.Wrappers.LinearRing([(0,0),…(2)…,(0,0)])]) | blue |
| 814 | (0.0184914, 0.325783) | GeoInterface.Wrappers.Polygon([GeoInterface.Wrappers.LinearRing([(0,0),…(2)…,(0,0)])]) | blue |
| 815 | (0.472101, 0.346212) | GeoInterface.Wrappers.Polygon([GeoInterface.Wrappers.LinearRing([(0,0),…(2)…,(0,0)])]) | red |
| 816 | (0.66237, 0.243907) | GeoInterface.Wrappers.Polygon([GeoInterface.Wrappers.LinearRing([(0,0),…(2)…,(0,0)])]) | red |
| 817 | (0.108304, 0.032516) | GeoInterface.Wrappers.Polygon([GeoInterface.Wrappers.LinearRing([(0,0),…(2)…,(0,0)])]) | red |
| 818 | (0.192108, 0.261437) | GeoInterface.Wrappers.Polygon([GeoInterface.Wrappers.LinearRing([(0,0),…(2)…,(0,0)])]) | blue |
| 819 | (0.33715, 0.503678) | GeoInterface.Wrappers.Polygon([GeoInterface.Wrappers.LinearRing([(0,0),…(2)…,(0,0)])]) | blue |
| 820 | (0.0772638, 0.77685) | GeoInterface.Wrappers.Polygon([GeoInterface.Wrappers.LinearRing([(0,0),…(2)…,(0,0)])]) | blue |
| 821 | (0.250737, 0.174115) | GeoInterface.Wrappers.Polygon([GeoInterface.Wrappers.LinearRing([(0,0),…(2)…,(0,0)])]) | red |
| 822 | (0.438987, 0.851118) | GeoInterface.Wrappers.Polygon([GeoInterface.Wrappers.LinearRing([(0,0),…(2)…,(0,0)])]) | blue |
| 823 | (0.194193, 0.785316) | GeoInterface.Wrappers.Polygon([GeoInterface.Wrappers.LinearRing([(0,0),…(2)…,(0,0)])]) | blue |
| 824 | (0.596401, 0.240091) | GeoInterface.Wrappers.Polygon([GeoInterface.Wrappers.LinearRing([(0,0),…(2)…,(0,0)])]) | red |
| 825 | (0.994386, 0.551114) | GeoInterface.Wrappers.Polygon([GeoInterface.Wrappers.LinearRing([(0,0),…(2)…,(0,0)])]) | red |
| 826 | (0.701615, 0.565403) | GeoInterface.Wrappers.Polygon([GeoInterface.Wrappers.LinearRing([(0,0),…(2)…,(0,0)])]) | red |
| 827 | (0.317259, 0.888473) | GeoInterface.Wrappers.Polygon([GeoInterface.Wrappers.LinearRing([(0,0),…(2)…,(0,0)])]) | blue |
| 828 | (0.0932277, 0.741666) | GeoInterface.Wrappers.Polygon([GeoInterface.Wrappers.LinearRing([(0,0),…(2)…,(0,0)])]) | blue |
| 829 | (0.405841, 0.539072) | GeoInterface.Wrappers.Polygon([GeoInterface.Wrappers.LinearRing([(0,0),…(2)…,(0,0)])]) | blue |
| 830 | (0.249874, 0.456611) | GeoInterface.Wrappers.Polygon([GeoInterface.Wrappers.LinearRing([(0,0),…(2)…,(0,0)])]) | blue |
| 831 | (0.647925, 0.944224) | GeoInterface.Wrappers.Polygon([GeoInterface.Wrappers.LinearRing([(0,0),…(2)…,(0,0)])]) | blue |
| 832 | (0.736809, 0.239278) | GeoInterface.Wrappers.Polygon([GeoInterface.Wrappers.LinearRing([(0,0),…(2)…,(0,0)])]) | red |
| 833 | (0.312365, 0.235484) | GeoInterface.Wrappers.Polygon([GeoInterface.Wrappers.LinearRing([(0,0),…(2)…,(0,0)])]) | red |
| 834 | (0.141792, 0.153423) | GeoInterface.Wrappers.Polygon([GeoInterface.Wrappers.LinearRing([(0,0),…(2)…,(0,0)])]) | blue |
| 835 | (0.467423, 0.7279) | GeoInterface.Wrappers.Polygon([GeoInterface.Wrappers.LinearRing([(0,0),…(2)…,(0,0)])]) | blue |
| 836 | (0.440985, 0.323033) | GeoInterface.Wrappers.Polygon([GeoInterface.Wrappers.LinearRing([(0,0),…(2)…,(0,0)])]) | red |
| 837 | (0.404507, 0.387212) | GeoInterface.Wrappers.Polygon([GeoInterface.Wrappers.LinearRing([(0,0),…(2)…,(0,0)])]) | red |
| 838 | (0.618527, 0.804606) | GeoInterface.Wrappers.Polygon([GeoInterface.Wrappers.LinearRing([(0,0),…(2)…,(0,0)])]) | blue |
| 839 | (0.651704, 0.42895) | GeoInterface.Wrappers.Polygon([GeoInterface.Wrappers.LinearRing([(0,0),…(2)…,(0,0)])]) | red |
| 840 | (0.222698, 0.866913) | GeoInterface.Wrappers.Polygon([GeoInterface.Wrappers.LinearRing([(0,0),…(2)…,(0,0)])]) | blue |
| 841 | (0.629703, 0.62008) | GeoInterface.Wrappers.Polygon([GeoInterface.Wrappers.LinearRing([(0,0),…(2)…,(0,0)])]) | red |
| 842 | (0.886958, 0.563637) | GeoInterface.Wrappers.Polygon([GeoInterface.Wrappers.LinearRing([(0,0),…(2)…,(0,0)])]) | red |
| 843 | (0.778874, 0.133883) | GeoInterface.Wrappers.Polygon([GeoInterface.Wrappers.LinearRing([(0,0),…(2)…,(0,0)])]) | red |
| 844 | (0.249415, 0.673741) | GeoInterface.Wrappers.Polygon([GeoInterface.Wrappers.LinearRing([(0,0),…(2)…,(0,0)])]) | blue |
| 845 | (0.675357, 0.662429) | GeoInterface.Wrappers.Polygon([GeoInterface.Wrappers.LinearRing([(0,0),…(2)…,(0,0)])]) | red |
| 846 | (0.0480177, 0.058561) | GeoInterface.Wrappers.Polygon([GeoInterface.Wrappers.LinearRing([(0,0),…(2)…,(0,0)])]) | blue |
| 847 | (0.80431, 0.766222) | GeoInterface.Wrappers.Polygon([GeoInterface.Wrappers.LinearRing([(0,0),…(2)…,(0,0)])]) | red |
| 848 | (0.126714, 0.848973) | GeoInterface.Wrappers.Polygon([GeoInterface.Wrappers.LinearRing([(0,0),…(2)…,(0,0)])]) | blue |
| 849 | (0.238885, 0.677701) | GeoInterface.Wrappers.Polygon([GeoInterface.Wrappers.LinearRing([(0,0),…(2)…,(0,0)])]) | blue |
| 850 | (0.172912, 0.713827) | GeoInterface.Wrappers.Polygon([GeoInterface.Wrappers.LinearRing([(0,0),…(2)…,(0,0)])]) | blue |
| 851 | (0.688528, 0.552836) | GeoInterface.Wrappers.Polygon([GeoInterface.Wrappers.LinearRing([(0,0),…(2)…,(0,0)])]) | red |
| 852 | (0.123419, 0.385006) | GeoInterface.Wrappers.Polygon([GeoInterface.Wrappers.LinearRing([(0,0),…(2)…,(0,0)])]) | blue |
| 853 | (0.247895, 0.0465881) | GeoInterface.Wrappers.Polygon([GeoInterface.Wrappers.LinearRing([(0,0),…(2)…,(0,0)])]) | red |
| 854 | (0.610921, 0.116494) | GeoInterface.Wrappers.Polygon([GeoInterface.Wrappers.LinearRing([(0,0),…(2)…,(0,0)])]) | red |
| 855 | (0.920756, 0.0479587) | GeoInterface.Wrappers.Polygon([GeoInterface.Wrappers.LinearRing([(0,0),…(2)…,(0,0)])]) | red |
| 856 | (0.676925, 0.767866) | GeoInterface.Wrappers.Polygon([GeoInterface.Wrappers.LinearRing([(0,0),…(2)…,(0,0)])]) | blue |
| 857 | (0.505407, 0.0735169) | GeoInterface.Wrappers.Polygon([GeoInterface.Wrappers.LinearRing([(0,0),…(2)…,(0,0)])]) | red |
| 858 | (0.977886, 0.390391) | GeoInterface.Wrappers.Polygon([GeoInterface.Wrappers.LinearRing([(0,0),…(2)…,(0,0)])]) | red |
| 859 | (0.0784377, 0.929239) | GeoInterface.Wrappers.Polygon([GeoInterface.Wrappers.LinearRing([(0,0),…(2)…,(0,0)])]) | blue |
| 860 | (0.0110697, 0.6503) | GeoInterface.Wrappers.Polygon([GeoInterface.Wrappers.LinearRing([(0,0),…(2)…,(0,0)])]) | blue |
| 861 | (0.266, 0.679421) | GeoInterface.Wrappers.Polygon([GeoInterface.Wrappers.LinearRing([(0,0),…(2)…,(0,0)])]) | blue |
| 862 | (0.919848, 0.490054) | GeoInterface.Wrappers.Polygon([GeoInterface.Wrappers.LinearRing([(0,0),…(2)…,(0,0)])]) | red |
| 863 | (0.368827, 0.0501875) | GeoInterface.Wrappers.Polygon([GeoInterface.Wrappers.LinearRing([(0,0),…(2)…,(0,0)])]) | red |
| 864 | (0.500678, 0.647045) | GeoInterface.Wrappers.Polygon([GeoInterface.Wrappers.LinearRing([(0,0),…(2)…,(0,0)])]) | blue |
| 865 | (0.600856, 0.852336) | GeoInterface.Wrappers.Polygon([GeoInterface.Wrappers.LinearRing([(0,0),…(2)…,(0,0)])]) | blue |
| 866 | (0.670186, 0.863102) | GeoInterface.Wrappers.Polygon([GeoInterface.Wrappers.LinearRing([(0,0),…(2)…,(0,0)])]) | blue |
| 867 | (0.0859009, 0.123192) | GeoInterface.Wrappers.Polygon([GeoInterface.Wrappers.LinearRing([(0,0),…(2)…,(0,0)])]) | blue |
| 868 | (0.585568, 0.260914) | GeoInterface.Wrappers.Polygon([GeoInterface.Wrappers.LinearRing([(0,0),…(2)…,(0,0)])]) | red |
| 869 | (0.540441, 0.142202) | GeoInterface.Wrappers.Polygon([GeoInterface.Wrappers.LinearRing([(0,0),…(2)…,(0,0)])]) | red |
| 870 | (0.0937117, 0.246457) | GeoInterface.Wrappers.Polygon([GeoInterface.Wrappers.LinearRing([(0,0),…(2)…,(0,0)])]) | blue |
| 871 | (0.206767, 0.858942) | GeoInterface.Wrappers.Polygon([GeoInterface.Wrappers.LinearRing([(0,0),…(2)…,(0,0)])]) | blue |
| 872 | (0.958384, 0.753127) | GeoInterface.Wrappers.Polygon([GeoInterface.Wrappers.LinearRing([(0,0),…(2)…,(0,0)])]) | red |
| 873 | (0.186128, 0.112449) | GeoInterface.Wrappers.Polygon([GeoInterface.Wrappers.LinearRing([(0,0),…(2)…,(0,0)])]) | red |
| 874 | (0.431896, 0.989727) | GeoInterface.Wrappers.Polygon([GeoInterface.Wrappers.LinearRing([(0,0),…(2)…,(0,0)])]) | blue |
| 875 | (0.0850416, 0.698751) | GeoInterface.Wrappers.Polygon([GeoInterface.Wrappers.LinearRing([(0,0),…(2)…,(0,0)])]) | blue |
| 876 | (0.271291, 0.370196) | GeoInterface.Wrappers.Polygon([GeoInterface.Wrappers.LinearRing([(0,0),…(2)…,(0,0)])]) | blue |
| 877 | (0.914467, 0.0970664) | GeoInterface.Wrappers.Polygon([GeoInterface.Wrappers.LinearRing([(0,0),…(2)…,(0,0)])]) | red |
| 878 | (0.537688, 0.0640283) | GeoInterface.Wrappers.Polygon([GeoInterface.Wrappers.LinearRing([(0,0),…(2)…,(0,0)])]) | red |
| 879 | (0.527335, 0.655828) | GeoInterface.Wrappers.Polygon([GeoInterface.Wrappers.LinearRing([(0,0),…(2)…,(0,0)])]) | blue |
| 880 | (0.493087, 0.180821) | GeoInterface.Wrappers.Polygon([GeoInterface.Wrappers.LinearRing([(0,0),…(2)…,(0,0)])]) | red |
| 881 | (0.203864, 0.408659) | GeoInterface.Wrappers.Polygon([GeoInterface.Wrappers.LinearRing([(0,0),…(2)…,(0,0)])]) | blue |
| 882 | (0.631679, 0.268638) | GeoInterface.Wrappers.Polygon([GeoInterface.Wrappers.LinearRing([(0,0),…(2)…,(0,0)])]) | red |
| 883 | (0.669625, 0.0606257) | GeoInterface.Wrappers.Polygon([GeoInterface.Wrappers.LinearRing([(0,0),…(2)…,(0,0)])]) | red |
| 884 | (0.334955, 0.424673) | GeoInterface.Wrappers.Polygon([GeoInterface.Wrappers.LinearRing([(0,0),…(2)…,(0,0)])]) | blue |
| 885 | (0.0295205, 0.239229) | GeoInterface.Wrappers.Polygon([GeoInterface.Wrappers.LinearRing([(0,0),…(2)…,(0,0)])]) | blue |
| 886 | (0.496969, 0.974024) | GeoInterface.Wrappers.Polygon([GeoInterface.Wrappers.LinearRing([(0,0),…(2)…,(0,0)])]) | blue |
| 887 | (0.295477, 0.897346) | GeoInterface.Wrappers.Polygon([GeoInterface.Wrappers.LinearRing([(0,0),…(2)…,(0,0)])]) | blue |
| 888 | (0.0548345, 0.361355) | GeoInterface.Wrappers.Polygon([GeoInterface.Wrappers.LinearRing([(0,0),…(2)…,(0,0)])]) | blue |
| 889 | (0.387767, 0.114234) | GeoInterface.Wrappers.Polygon([GeoInterface.Wrappers.LinearRing([(0,0),…(2)…,(0,0)])]) | red |
| 890 | (0.502959, 0.0361002) | GeoInterface.Wrappers.Polygon([GeoInterface.Wrappers.LinearRing([(0,0),…(2)…,(0,0)])]) | red |
| 891 | (0.698123, 0.317227) | GeoInterface.Wrappers.Polygon([GeoInterface.Wrappers.LinearRing([(0,0),…(2)…,(0,0)])]) | red |
| 892 | (0.575055, 0.244719) | GeoInterface.Wrappers.Polygon([GeoInterface.Wrappers.LinearRing([(0,0),…(2)…,(0,0)])]) | red |
| 893 | (0.519121, 0.800839) | GeoInterface.Wrappers.Polygon([GeoInterface.Wrappers.LinearRing([(0,0),…(2)…,(0,0)])]) | blue |
| 894 | (0.934872, 0.94791) | GeoInterface.Wrappers.Polygon([GeoInterface.Wrappers.LinearRing([(0,0),…(2)…,(0,0)])]) | blue |
| 895 | (0.585865, 0.0612035) | GeoInterface.Wrappers.Polygon([GeoInterface.Wrappers.LinearRing([(0,0),…(2)…,(0,0)])]) | red |
| 896 | (0.773526, 0.548181) | GeoInterface.Wrappers.Polygon([GeoInterface.Wrappers.LinearRing([(0,0),…(2)…,(0,0)])]) | red |
| 897 | (0.858576, 0.233891) | GeoInterface.Wrappers.Polygon([GeoInterface.Wrappers.LinearRing([(0,0),…(2)…,(0,0)])]) | red |
| 898 | (0.311346, 0.228264) | GeoInterface.Wrappers.Polygon([GeoInterface.Wrappers.LinearRing([(0,0),…(2)…,(0,0)])]) | red |
| 899 | (0.57943, 0.586502) | GeoInterface.Wrappers.Polygon([GeoInterface.Wrappers.LinearRing([(0,0),…(2)…,(0,0)])]) | blue |
| 900 | (0.378365, 0.502895) | GeoInterface.Wrappers.Polygon([GeoInterface.Wrappers.LinearRing([(0,0),…(2)…,(0,0)])]) | blue |
| 901 | (0.551255, 0.913594) | GeoInterface.Wrappers.Polygon([GeoInterface.Wrappers.LinearRing([(0,0),…(2)…,(0,0)])]) | blue |
| 902 | (0.285799, 0.119975) | GeoInterface.Wrappers.Polygon([GeoInterface.Wrappers.LinearRing([(0,0),…(2)…,(0,0)])]) | red |
| 903 | (0.335813, 0.95517) | GeoInterface.Wrappers.Polygon([GeoInterface.Wrappers.LinearRing([(0,0),…(2)…,(0,0)])]) | blue |
| 904 | (0.729694, 0.0813769) | GeoInterface.Wrappers.Polygon([GeoInterface.Wrappers.LinearRing([(0,0),…(2)…,(0,0)])]) | red |
| 905 | (0.0912306, 0.8219) | GeoInterface.Wrappers.Polygon([GeoInterface.Wrappers.LinearRing([(0,0),…(2)…,(0,0)])]) | blue |
| 906 | (0.376442, 0.280015) | GeoInterface.Wrappers.Polygon([GeoInterface.Wrappers.LinearRing([(0,0),…(2)…,(0,0)])]) | red |
| 907 | (0.118217, 0.13863) | GeoInterface.Wrappers.Polygon([GeoInterface.Wrappers.LinearRing([(0,0),…(2)…,(0,0)])]) | blue |
| 908 | (0.862127, 0.1259) | GeoInterface.Wrappers.Polygon([GeoInterface.Wrappers.LinearRing([(0,0),…(2)…,(0,0)])]) | red |
| 909 | (0.678335, 0.0377527) | GeoInterface.Wrappers.Polygon([GeoInterface.Wrappers.LinearRing([(0,0),…(2)…,(0,0)])]) | red |
| 910 | (0.0174478, 0.947218) | GeoInterface.Wrappers.Polygon([GeoInterface.Wrappers.LinearRing([(0,0),…(2)…,(0,0)])]) | blue |
| 911 | (0.876001, 0.49123) | GeoInterface.Wrappers.Polygon([GeoInterface.Wrappers.LinearRing([(0,0),…(2)…,(0,0)])]) | red |
| 912 | (0.17146, 0.0132309) | GeoInterface.Wrappers.Polygon([GeoInterface.Wrappers.LinearRing([(0,0),…(2)…,(0,0)])]) | red |
| 913 | (0.545716, 0.991262) | GeoInterface.Wrappers.Polygon([GeoInterface.Wrappers.LinearRing([(0,0),…(2)…,(0,0)])]) | blue |
| 914 | (0.85515, 0.157021) | GeoInterface.Wrappers.Polygon([GeoInterface.Wrappers.LinearRing([(0,0),…(2)…,(0,0)])]) | red |
| 915 | (0.769249, 0.609017) | GeoInterface.Wrappers.Polygon([GeoInterface.Wrappers.LinearRing([(0,0),…(2)…,(0,0)])]) | red |
| 916 | (0.285366, 0.734955) | GeoInterface.Wrappers.Polygon([GeoInterface.Wrappers.LinearRing([(0,0),…(2)…,(0,0)])]) | blue |
| 917 | (0.983859, 0.912834) | GeoInterface.Wrappers.Polygon([GeoInterface.Wrappers.LinearRing([(0,0),…(2)…,(0,0)])]) | red |
| 918 | (0.508688, 0.735184) | GeoInterface.Wrappers.Polygon([GeoInterface.Wrappers.LinearRing([(0,0),…(2)…,(0,0)])]) | blue |
| 919 | (0.905551, 0.763349) | GeoInterface.Wrappers.Polygon([GeoInterface.Wrappers.LinearRing([(0,0),…(2)…,(0,0)])]) | red |
| 920 | (0.977616, 0.0595847) | GeoInterface.Wrappers.Polygon([GeoInterface.Wrappers.LinearRing([(0,0),…(2)…,(0,0)])]) | red |
| 921 | (0.770748, 0.33256) | GeoInterface.Wrappers.Polygon([GeoInterface.Wrappers.LinearRing([(0,0),…(2)…,(0,0)])]) | red |
| 922 | (0.0742449, 0.0412804) | GeoInterface.Wrappers.Polygon([GeoInterface.Wrappers.LinearRing([(0,0),…(2)…,(0,0)])]) | red |
| 923 | (0.173585, 0.444906) | GeoInterface.Wrappers.Polygon([GeoInterface.Wrappers.LinearRing([(0,0),…(2)…,(0,0)])]) | blue |
| 924 | (0.388284, 0.740168) | GeoInterface.Wrappers.Polygon([GeoInterface.Wrappers.LinearRing([(0,0),…(2)…,(0,0)])]) | blue |
| 925 | (0.273414, 0.594754) | GeoInterface.Wrappers.Polygon([GeoInterface.Wrappers.LinearRing([(0,0),…(2)…,(0,0)])]) | blue |
| 926 | (0.0177713, 0.829715) | GeoInterface.Wrappers.Polygon([GeoInterface.Wrappers.LinearRing([(0,0),…(2)…,(0,0)])]) | blue |
| 927 | (0.338026, 0.978989) | GeoInterface.Wrappers.Polygon([GeoInterface.Wrappers.LinearRing([(0,0),…(2)…,(0,0)])]) | blue |
| 928 | (0.154975, 0.203326) | GeoInterface.Wrappers.Polygon([GeoInterface.Wrappers.LinearRing([(0,0),…(2)…,(0,0)])]) | blue |
| 929 | (0.721856, 0.624825) | GeoInterface.Wrappers.Polygon([GeoInterface.Wrappers.LinearRing([(0,0),…(2)…,(0,0)])]) | red |
| 930 | (0.843876, 0.106463) | GeoInterface.Wrappers.Polygon([GeoInterface.Wrappers.LinearRing([(0,0),…(2)…,(0,0)])]) | red |
| 931 | (0.530233, 0.807659) | GeoInterface.Wrappers.Polygon([GeoInterface.Wrappers.LinearRing([(0,0),…(2)…,(0,0)])]) | blue |
| 932 | (0.504277, 0.330237) | GeoInterface.Wrappers.Polygon([GeoInterface.Wrappers.LinearRing([(0,0),…(2)…,(0,0)])]) | red |
| 933 | (0.152197, 0.759585) | GeoInterface.Wrappers.Polygon([GeoInterface.Wrappers.LinearRing([(0,0),…(2)…,(0,0)])]) | blue |
| 934 | (0.742155, 0.47443) | GeoInterface.Wrappers.Polygon([GeoInterface.Wrappers.LinearRing([(0,0),…(2)…,(0,0)])]) | red |
| 935 | (0.455605, 0.506628) | GeoInterface.Wrappers.Polygon([GeoInterface.Wrappers.LinearRing([(0,0),…(2)…,(0,0)])]) | blue |
| 936 | (0.0725392, 0.836643) | GeoInterface.Wrappers.Polygon([GeoInterface.Wrappers.LinearRing([(0,0),…(2)…,(0,0)])]) | blue |
| 937 | (0.662067, 0.885571) | GeoInterface.Wrappers.Polygon([GeoInterface.Wrappers.LinearRing([(0,0),…(2)…,(0,0)])]) | blue |
| 938 | (0.726627, 0.0512726) | GeoInterface.Wrappers.Polygon([GeoInterface.Wrappers.LinearRing([(0,0),…(2)…,(0,0)])]) | red |
| 939 | (0.848208, 0.890559) | GeoInterface.Wrappers.Polygon([GeoInterface.Wrappers.LinearRing([(0,0),…(2)…,(0,0)])]) | blue |
| 940 | (0.667487, 0.760588) | GeoInterface.Wrappers.Polygon([GeoInterface.Wrappers.LinearRing([(0,0),…(2)…,(0,0)])]) | blue |
| 941 | (0.581751, 0.425799) | GeoInterface.Wrappers.Polygon([GeoInterface.Wrappers.LinearRing([(0,0),…(2)…,(0,0)])]) | red |
| 942 | (0.226684, 0.208768) | GeoInterface.Wrappers.Polygon([GeoInterface.Wrappers.LinearRing([(0,0),…(2)…,(0,0)])]) | red |
| 943 | (0.380143, 0.61732) | GeoInterface.Wrappers.Polygon([GeoInterface.Wrappers.LinearRing([(0,0),…(2)…,(0,0)])]) | blue |
| 944 | (0.465727, 0.588947) | GeoInterface.Wrappers.Polygon([GeoInterface.Wrappers.LinearRing([(0,0),…(2)…,(0,0)])]) | blue |
| 945 | (0.126561, 0.476314) | GeoInterface.Wrappers.Polygon([GeoInterface.Wrappers.LinearRing([(0,0),…(2)…,(0,0)])]) | blue |
| 946 | (0.511429, 0.7342) | GeoInterface.Wrappers.Polygon([GeoInterface.Wrappers.LinearRing([(0,0),…(2)…,(0,0)])]) | blue |
| 947 | (0.251892, 0.772733) | GeoInterface.Wrappers.Polygon([GeoInterface.Wrappers.LinearRing([(0,0),…(2)…,(0,0)])]) | blue |
| 948 | (0.661803, 0.492517) | GeoInterface.Wrappers.Polygon([GeoInterface.Wrappers.LinearRing([(0,0),…(2)…,(0,0)])]) | red |
| 949 | (0.163298, 0.847366) | GeoInterface.Wrappers.Polygon([GeoInterface.Wrappers.LinearRing([(0,0),…(2)…,(0,0)])]) | blue |
| 950 | (0.614123, 0.0762539) | GeoInterface.Wrappers.Polygon([GeoInterface.Wrappers.LinearRing([(0,0),…(2)…,(0,0)])]) | red |
| 951 | (0.901551, 0.173882) | GeoInterface.Wrappers.Polygon([GeoInterface.Wrappers.LinearRing([(0,0),…(2)…,(0,0)])]) | red |
| 952 | (0.121942, 0.465004) | GeoInterface.Wrappers.Polygon([GeoInterface.Wrappers.LinearRing([(0,0),…(2)…,(0,0)])]) | blue |
| 953 | (0.517852, 0.428609) | GeoInterface.Wrappers.Polygon([GeoInterface.Wrappers.LinearRing([(0,0),…(2)…,(0,0)])]) | red |
| 954 | (0.589855, 0.260041) | GeoInterface.Wrappers.Polygon([GeoInterface.Wrappers.LinearRing([(0,0),…(2)…,(0,0)])]) | red |
| 955 | (0.682345, 0.0375027) | GeoInterface.Wrappers.Polygon([GeoInterface.Wrappers.LinearRing([(0,0),…(2)…,(0,0)])]) | red |
| 956 | (0.4097, 0.0802877) | GeoInterface.Wrappers.Polygon([GeoInterface.Wrappers.LinearRing([(0,0),…(2)…,(0,0)])]) | red |
| 957 | (0.824718, 0.331275) | GeoInterface.Wrappers.Polygon([GeoInterface.Wrappers.LinearRing([(0,0),…(2)…,(0,0)])]) | red |
| 958 | (0.477022, 0.962648) | GeoInterface.Wrappers.Polygon([GeoInterface.Wrappers.LinearRing([(0,0),…(2)…,(0,0)])]) | blue |
| 959 | (0.7499, 0.204831) | GeoInterface.Wrappers.Polygon([GeoInterface.Wrappers.LinearRing([(0,0),…(2)…,(0,0)])]) | red |
| 960 | (0.256506, 0.797761) | GeoInterface.Wrappers.Polygon([GeoInterface.Wrappers.LinearRing([(0,0),…(2)…,(0,0)])]) | blue |
| 961 | (0.0982212, 0.324565) | GeoInterface.Wrappers.Polygon([GeoInterface.Wrappers.LinearRing([(0,0),…(2)…,(0,0)])]) | blue |
| 962 | (0.940356, 0.770188) | GeoInterface.Wrappers.Polygon([GeoInterface.Wrappers.LinearRing([(0,0),…(2)…,(0,0)])]) | red |
| 963 | (0.675781, 0.796848) | GeoInterface.Wrappers.Polygon([GeoInterface.Wrappers.LinearRing([(0,0),…(2)…,(0,0)])]) | blue |
| 964 | (0.202767, 0.350099) | GeoInterface.Wrappers.Polygon([GeoInterface.Wrappers.LinearRing([(0,0),…(2)…,(0,0)])]) | blue |
| 965 | (0.180616, 0.60737) | GeoInterface.Wrappers.Polygon([GeoInterface.Wrappers.LinearRing([(0,0),…(2)…,(0,0)])]) | blue |
| 966 | (0.20526, 0.146573) | GeoInterface.Wrappers.Polygon([GeoInterface.Wrappers.LinearRing([(0,0),…(2)…,(0,0)])]) | red |
| 967 | (0.148387, 0.592334) | GeoInterface.Wrappers.Polygon([GeoInterface.Wrappers.LinearRing([(0,0),…(2)…,(0,0)])]) | blue |
| 968 | (0.191527, 0.798583) | GeoInterface.Wrappers.Polygon([GeoInterface.Wrappers.LinearRing([(0,0),…(2)…,(0,0)])]) | blue |
| 969 | (0.913287, 0.854884) | GeoInterface.Wrappers.Polygon([GeoInterface.Wrappers.LinearRing([(0,0),…(2)…,(0,0)])]) | red |
| 970 | (0.317184, 0.367) | GeoInterface.Wrappers.Polygon([GeoInterface.Wrappers.LinearRing([(0,0),…(2)…,(0,0)])]) | blue |
| 971 | (0.514759, 0.408605) | GeoInterface.Wrappers.Polygon([GeoInterface.Wrappers.LinearRing([(0,0),…(2)…,(0,0)])]) | red |
| 972 | (0.885557, 0.91411) | GeoInterface.Wrappers.Polygon([GeoInterface.Wrappers.LinearRing([(0,0),…(2)…,(0,0)])]) | blue |
| 973 | (0.911541, 0.870466) | GeoInterface.Wrappers.Polygon([GeoInterface.Wrappers.LinearRing([(0,0),…(2)…,(0,0)])]) | red |
| 974 | (0.29508, 0.319781) | GeoInterface.Wrappers.Polygon([GeoInterface.Wrappers.LinearRing([(0,0),…(2)…,(0,0)])]) | blue |
| 975 | (0.294838, 0.882518) | GeoInterface.Wrappers.Polygon([GeoInterface.Wrappers.LinearRing([(0,0),…(2)…,(0,0)])]) | blue |
| 976 | (0.799683, 0.168151) | GeoInterface.Wrappers.Polygon([GeoInterface.Wrappers.LinearRing([(0,0),…(2)…,(0,0)])]) | red |
| 977 | (0.555452, 0.968775) | GeoInterface.Wrappers.Polygon([GeoInterface.Wrappers.LinearRing([(0,0),…(2)…,(0,0)])]) | blue |
| 978 | (0.739689, 0.260895) | GeoInterface.Wrappers.Polygon([GeoInterface.Wrappers.LinearRing([(0,0),…(2)…,(0,0)])]) | red |
| 979 | (0.438386, 0.269824) | GeoInterface.Wrappers.Polygon([GeoInterface.Wrappers.LinearRing([(0,0),…(2)…,(0,0)])]) | red |
| 980 | (0.875333, 0.248443) | GeoInterface.Wrappers.Polygon([GeoInterface.Wrappers.LinearRing([(0,0),…(2)…,(0,0)])]) | red |
| 981 | (0.85462, 0.395124) | GeoInterface.Wrappers.Polygon([GeoInterface.Wrappers.LinearRing([(0,0),…(2)…,(0,0)])]) | red |
| 982 | (0.278461, 0.476211) | GeoInterface.Wrappers.Polygon([GeoInterface.Wrappers.LinearRing([(0,0),…(2)…,(0,0)])]) | blue |
| 983 | (0.719288, 0.127589) | GeoInterface.Wrappers.Polygon([GeoInterface.Wrappers.LinearRing([(0,0),…(2)…,(0,0)])]) | red |
| 984 | (0.510927, 0.388279) | GeoInterface.Wrappers.Polygon([GeoInterface.Wrappers.LinearRing([(0,0),…(2)…,(0,0)])]) | red |
| 985 | (0.596931, 0.0990854) | GeoInterface.Wrappers.Polygon([GeoInterface.Wrappers.LinearRing([(0,0),…(2)…,(0,0)])]) | red |
| 986 | (0.713024, 0.658299) | GeoInterface.Wrappers.Polygon([GeoInterface.Wrappers.LinearRing([(0,0),…(2)…,(0,0)])]) | red |
| 987 | (0.552203, 0.144657) | GeoInterface.Wrappers.Polygon([GeoInterface.Wrappers.LinearRing([(0,0),…(2)…,(0,0)])]) | red |
| 988 | (0.539019, 0.787606) | GeoInterface.Wrappers.Polygon([GeoInterface.Wrappers.LinearRing([(0,0),…(2)…,(0,0)])]) | blue |
| 989 | (0.236315, 0.226281) | GeoInterface.Wrappers.Polygon([GeoInterface.Wrappers.LinearRing([(0,0),…(2)…,(0,0)])]) | red |
| 990 | (0.723931, 0.419006) | GeoInterface.Wrappers.Polygon([GeoInterface.Wrappers.LinearRing([(0,0),…(2)…,(0,0)])]) | red |
| 991 | (0.238689, 0.347953) | GeoInterface.Wrappers.Polygon([GeoInterface.Wrappers.LinearRing([(0,0),…(2)…,(0,0)])]) | blue |
| 992 | (0.716805, 0.130033) | GeoInterface.Wrappers.Polygon([GeoInterface.Wrappers.LinearRing([(0,0),…(2)…,(0,0)])]) | red |
| 993 | (0.770307, 0.0775887) | GeoInterface.Wrappers.Polygon([GeoInterface.Wrappers.LinearRing([(0,0),…(2)…,(0,0)])]) | red |
| 994 | (0.553021, 0.726102) | GeoInterface.Wrappers.Polygon([GeoInterface.Wrappers.LinearRing([(0,0),…(2)…,(0,0)])]) | blue |
| 995 | (0.831309, 0.479083) | GeoInterface.Wrappers.Polygon([GeoInterface.Wrappers.LinearRing([(0,0),…(2)…,(0,0)])]) | red |
| 996 | (0.299501, 0.737712) | GeoInterface.Wrappers.Polygon([GeoInterface.Wrappers.LinearRing([(0,0),…(2)…,(0,0)])]) | blue |
| 997 | (0.684068, 0.414483) | GeoInterface.Wrappers.Polygon([GeoInterface.Wrappers.LinearRing([(0,0),…(2)…,(0,0)])]) | red |
| 998 | (0.280192, 0.0921681) | GeoInterface.Wrappers.Polygon([GeoInterface.Wrappers.LinearRing([(0,0),…(2)…,(0,0)])]) | red |
| 999 | (0.432883, 0.907975) | GeoInterface.Wrappers.Polygon([GeoInterface.Wrappers.LinearRing([(0,0),…(2)…,(0,0)])]) | blue |
| 1000 | (0.0841318, 0.388991) | GeoInterface.Wrappers.Polygon([GeoInterface.Wrappers.LinearRing([(0,0),…(2)…,(0,0)])]) | blue |
scatter!(a, joined_df.geometry; color = joined_df.color)
f
Here, you can see that the colors were assigned appropriately to the scattered points!
Real-world example
Suppose I have a list of polygons representing administrative regions (or mining sites, or what have you), and I have a list of polygons for each country. I want to find the country each region is in.
import GeoInterface as GI, GeometryOps as GO
using FlexiJoins, DataFrames, GADM # GADM gives us country and sublevel geometry
using CairoMakie, GeoInterfaceMakie
country_df = GADM.get.(["JPN", "USA", "IND", "DEU", "FRA"]) |> DataFrame
country_df.geometry = GI.GeometryCollection.(GO.tuples.(country_df.geom))
state_doublets = [
("USA", "New York"),
("USA", "California"),
("IND", "Karnataka"),
("DEU", "Berlin"),
("FRA", "Grand Est"),
("JPN", "Tokyo"),
]
state_full_df = (x -> GADM.get(x...)).(state_doublets) |> DataFrame
state_full_df.geom = GO.tuples.(only.(state_full_df.geom))
state_compact_df = state_full_df[:, [:geom, :NAME_1]]innerjoin((state_compact_df, country_df), by_pred(:geom, GO.within, :geometry))
innerjoin((state_compact_df, view(country_df, 1:1, :)), by_pred(:geom, GO.within, :geometry))Warning
This is how you would do this, but it doesn't work yet, since the GeometryOps predicates are quite slow on large polygons. If you try this, the code will continue to run for a very, very long time (it took 12 hours on my laptop, but with minimal CPU usage).
Enabling custom predicates
In case you want to use a custom predicate, you only need to define a method to tell FlexiJoins how to use it.
For example, let's suppose you wanted to perform a spatial join on geometries which are some distance away from each other:
my_predicate_function = <(5) ∘ abs ∘ GO.distanceYou would need to define FlexiJoins.supports_mode on your predicate:
FlexiJoins.supports_mode(
::FlexiJoins.Mode.NestedLoopFast,
::FlexiJoins.ByPred{typeof(my_predicate_function)},
datas
) = trueThis will enable FlexiJoins to support your custom function, when it's passed to by_pred(:geometry, my_predicate_function, :geometry).